Next.js ÖÐÐļþȨÏÞÈÆ¹ýÎó²î(CVE-2025-29927)À´Ï®£¬£¬£¬¿­Ê±K66Ìṩ½â¾ö¼Æ»®

Ðû²¼Ê±¼ä 2025-03-25

Next.js ÊÇÒ»¸ö»ùÓÚ React µÄÊ¢ÐÐ Web Ó¦Óÿò¼Ü£¬£¬£¬ÌṩЧÀÍÆ÷¶ËäÖȾ¡¢¾²Ì¬ÍøÕ¾ÌìÉúºÍ¼¯³É·ÓÉϵͳµÈ¹¦Ð§ ¡£ ¡£¡£¡£¡£¡£


2025Äê3Ô£¬£¬£¬¿­Ê±K66¼à¿Øµ½Next.js ÖÐÐļþȨÏÞÈÆ¹ýÎó²îÇ鱨(CVE-2025-29927)£¬£¬£¬µ±ÔÚNext.jsÓ¦ÓÃÖÐʹÓÃmiddleware ʱ£¬£¬£¬ÔÚÇëÇóÍ·ÖмÓÈëÌØ¶¨µÄ x-middleware-subrequest ÇëÇóÍ·¼´¿ÉÈÆ¹ý middleware ÖеÄÂß¼­ ¡£ ¡£¡£¡£¡£¡£ÀýÈ統ʹÓà middleware ¾ÙÐÐÉí·ÝÑéÖ¤ÓëÊÚȨ£¬£¬£¬¿ÉʹÓøÃÎó²îÈÆ¹ýÉí·ÝÑéÖ¤ ¡£ ¡£¡£¡£¡£¡£¸ÃÎó²îCVSSv3ÆÀ·Ö9.1£¬£¬£¬Îó²îÆ·¼¶Îª¸ßΣ ¡£ ¡£¡£¡£¡£¡£


±í1.png


Îó²î¸´ÏÖ½ØÍ¼


ͼ1.png


Ó°Ïì°æ±¾


15.* <= Next.js<15.2.3

14.* <= Next.js<14.2.25

11.1.4 <= Next.js <= 13.5.6


ÐÞ¸´½¨Òé


Ò»¡¢¹Ù·½ÐÞ¸´¼Æ»®£º


ÇëÊÜÓ°ÏìµÄÓû§¾¡¿ìÉý¼¶°æ±¾¾ÙÐзÀ»¤£¬£¬£¬ÏÂÔØÁ´½Ó£º

https://github.com/vercel/next.js/security/advisories/GHSA-f82v-jwr5-mffw


¶þ¡¢¿­Ê±K66¼Æ»®£º


1¡¢¿­Ê±K66¼ì²âÀà²úÆ·¼Æ»®


ÌìãÙÈëÇÖ¼ì²âÓëÖÎÀíϵͳ£¨IDS£©¡¢ÌìãÙ³¬Èںϼì²â̽Õ루CSP£©¡¢ÌìãÙÍþвÆÊÎöÒ»Ìå»ú£¨TAR£©¡¢ÌìÇåWEBÇå¾²Ó¦ÓÃÍø¹Ø£¨WAF£©¡¢ÌìÇåÈëÇÖ·ÀÓùϵͳ£¨IPS£©£¬£¬£¬Éý¼¶µ½×îа汾¼´¿ÉÓÐÓüì²â»ò·À»¤¸ÃÎó²îÔì³ÉµÄ¹¥»÷Σº¦ ¡£ ¡£¡£¡£¡£¡£


ÊÂÎñ¿âÏÂÔØµØµã£ºhttps://venustech.download.venuscloud.cn/


2¡¢¿­Ê±K66©ɨ²úÆ·¼Æ»®


£¨1£©¡°¿­Ê±K66Îó²îɨÃèϵͳV6.0¡±²úÆ·ÒÑÖ§³Ö¶Ô¸ÃÎó²î¾ÙÐÐɨÃè


ͼ2.png


£¨2£©¿­Ê±K66Îó²îɨÃèϵͳ608XϵÁа汾ÒÑÖ§³Ö¶Ô¸ÃÎó²î¾ÙÐÐɨÃè


ͼ3.png


3¡¢¿­Ê±K66×ʲúÓëųÈõÐÔÖÎÀíÆ½Ì¨²úÆ·¼Æ»®


¿­Ê±K66×ʲúÓëųÈõÐÔÖÎÀíÆ½Ì¨ÊµÊ±ÊÕÂÞ²¢¸üÐÂÇ鱨ÐÅÏ¢£¬£¬£¬¶ÔÈë¿â×ʲúNext.js ÖÐÐļþȨÏÞÈÆ¹ýÎó²î(CVE-2025-29927)¾ÙÐÐÖÎÀí ¡£ ¡£¡£¡£¡£¡£


ͼ4.png


4¡¢¿­Ê±K66Çå¾²ÖÎÀíºÍÌ¬ÊÆ¸Ð֪ƽ̨²úÆ·¼Æ»®


Óû§¿ÉÒÔͨ¹ýÌ©ºÏÇå¾²ÖÎÀíºÍÌ¬ÊÆ¸Ð֪ƽ̨£¬£¬£¬¾ÙÐйØÁªÕ½ÂÔÉèÖ㬣¬£¬Á¬ÏµÏÖÕæÏàÐÎÖÐϵͳÈÕÖ¾ºÍÇå¾²×°±¸µÄ¸æ¾¯ÐÅÏ¢¾ÙÐÐÒ»Á¬¼à¿Ø£¬£¬£¬´Ó¶ø·¢Ã÷¡°Next.js ÖÐÐļþȨÏÞÈÆ¹ýÎó²î(CVE-2025-29927)¡±µÄÎó²îʹÓù¥»÷ÐÐΪ ¡£ ¡£¡£¡£¡£¡£


1£© ÔÚÌ©ºÏµÄƽ̨ÖУ¬£¬£¬Í¨¹ýųÈõÐÔ·¢Ã÷¹¦Ð§Õë¶Ô¡°Next.js ÖÐÐļþȨÏÞÈÆ¹ýÎó²î(CVE-2025-29927)¡±Îó²îɨÃèʹÃü£¬£¬£¬ÅŲéÖÎÀíÍøÂçÖÐÊÜ´ËÎó²îÓ°ÏìµÄÖ÷Òª×ʲú£»£»£»


ͼ5.png


2£©Æ½Ì¨¡°¹ØÁªÆÊÎö¡±Ä£¿£¿£¿éÖУ¬£¬£¬Ìí¼Ó¡°L2_Next.js ÖÐÐļþȨÏÞÈÆ¹ýÎó²î(CVE-2025-29927)¡±£¬£¬£¬Í¨¹ý¿­Ê±K66¼ì²â×°±¸¡¢Ä¿µÄÖ÷»úϵͳµÈ×°±¸µÄ¸æ¾¯ÈÕÖ¾£¬£¬£¬·¢Ã÷Íⲿ¹¥»÷ÐÐΪ£º


ͼ6.png


̫ͨ¹ýÎö¹æÔò×Ô¶¯½«"L2_Next.js ÖÐÐļþȨÏÞÈÆ¹ýÎó²î(CVE-2025-29927)"Îó²îʹÓõĿÉÒÉÐÐΪԴµØµãÌí¼Óµ½ÊÓ²ìÁÐ±í¡°¸ßΣº¦ÅþÁ¬¡±ÖУ¬£¬£¬×÷ΪÄÚ²¿Ç鱨Êý¾ÝʹÓ㻣»£»


3£©Ìí¼Ó¡°L3_Next.js ÖÐÐļþȨÏÞÈÆ¹ýÎó²î(CVE-2025-29927)¡±£¬£¬£¬Ìõ¼þÈÕÖ¾Ãû³Æ¼´ÊÇ»ò°üÀ¨¡°L2_Next.js ÖÐÐļþȨÏÞÈÆ¹ýÎó²î(CVE-2025-29927)¡±£¬£¬£¬¹¥»÷Ч¹û¼´ÊÇ»òÊôÓÚ¡°¹¥»÷Àֳɡ±£¬£¬£¬Ä¿µÄµØµãÒýÓÃ×ʲúÎó²î»òÔ´µØµãÆ¥ÅäÍþвÇ鱨£¬£¬£¬´Ó¶øÌáÉý¹ØÁª¹æÔòµÄÖÃÐÅ¶È ¡£ ¡£¡£¡£¡£¡£


ͼ7.png


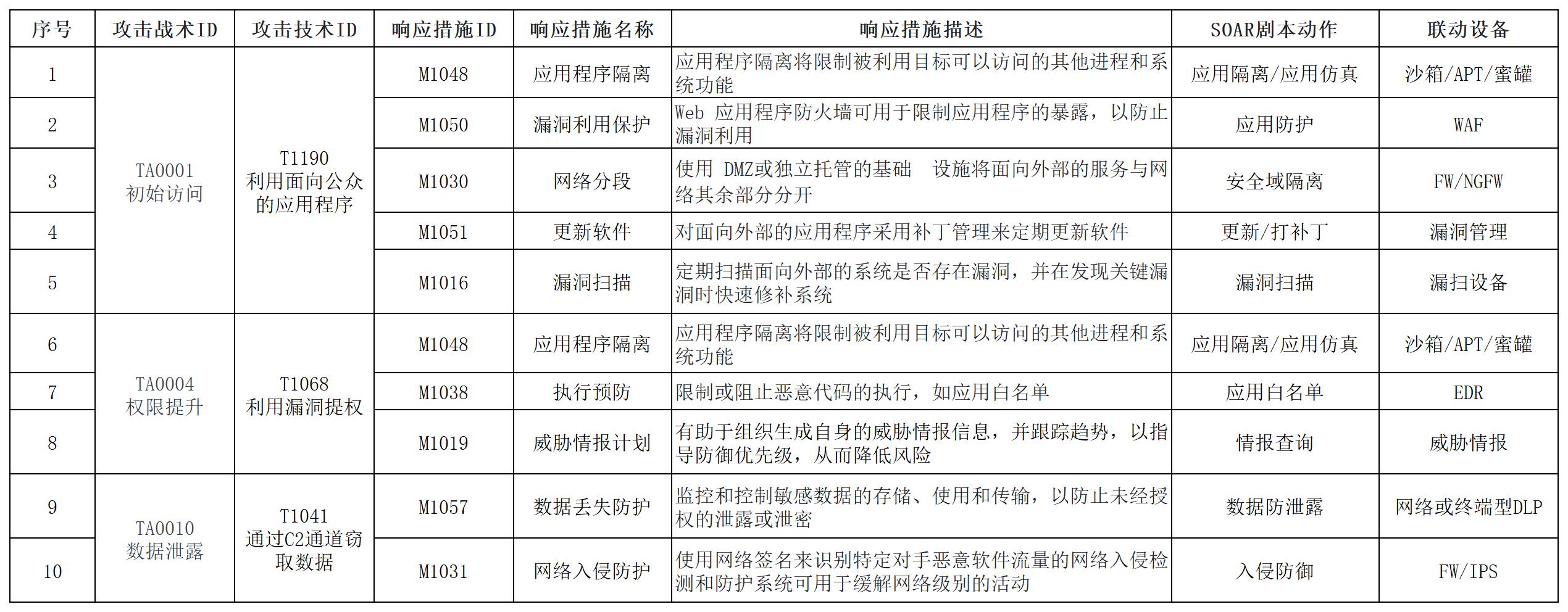
4£©ATT&CK¹¥»÷Á´ÌõÆÊÎöÓëSOAR´¦Öóͷ£½¨Òé


ƾ֤¶ÔNext.js ÖÐÐļþȨÏÞÈÆ¹ýÎó²î(CVE-2025-29927)µÄ¹¥»÷ʹÓÃÀú³Ì¾ÙÐÐÆÊÎö£¬£¬£¬¹¥»÷Á´Éæ¼°¶à¸öATT&CKÕ½ÊõºÍÊÖÒս׶Σ¬£¬£¬ÁýÕÖµÄTTP°üÀ¨£º


TA0001-³õʼ»á¼û£ºT1190-ʹÓÃÃæÏò¹«ÖÚµÄÓ¦ÓóÌÐò

TA0004-ȨÏÞÌáÉý£ºT1068-ʹÓÃÎó²îÌáȨ

TA0010-Êý¾Ýй¶£ºT1041-ͨ¹ýC2ͨµÀÇÔÈ¡Êý¾Ý


±í2.jpg


ͨ¹ýÌ©ºÏÇå¾²ÖÎÀíºÍÌ¬ÊÆ¸Ð֪ƽ̨ÄÚÖÃSOAR×Ô¶¯»¯»ò°ë×Ô¶¯»¯±àÅÅÁª¶¯ÏìÓ¦´¦Öóͷ£ÄÜÁ¦£¬£¬£¬Õë¶Ô¸ÃÎó²îʹÓõĸ澯ÊÂÎñ±àÅž籾£¬£¬£¬¾ÙÐÐ×Ô¶¯»¯´¦Öóͷ£ ¡£ ¡£¡£¡£¡£¡£