й¥»÷ÐÂÎäÆ÷£ºÏ¹ÑÛÓ¥APT×éÖ¯×îй¥»÷»î¶¯ÍêÈ«ÆÊÎö
Ðû²¼Ê±¼ä 2020-08-14Ò»¡¢¸ÅÊö
±ðµÄ£¬£¬£¬£¬£¬¸ÃºÚ¿Í×éÖ¯»¹½ÓÄÉÁË¡°DoubleFlux+Fast VPN¡±ÊÖÒÕÀ´µÖ´ï·´×·×ٺͷ´Õì²âµÄÄ¿µÄ¡£¡£¡£¡£ÎÒÃÇͨ¹ý¶Ô¹¥»÷ÕßʹÓõÄC&C»ù´¡ÉèÊ©¾ÙÐÐÆÊÎö·¢Ã÷£¬£¬£¬£¬£¬ÕâÅú¹¥»÷µÄC&CÓòÃûÊÇͨ¹ýDNSExit.comÀ´¶¯Ì¬·ÖÅÉIPµØµã(IPµØµãÊǶ¯Ì¬×ª±äµÄ£¬£¬£¬£¬£¬ÏÕЩ¶¼¹éÊôÓÚ¸çÂ×±ÈÑǵÄISP)¡£¡£¡£¡£ÏÖʵÉÏ£¬£¬£¬£¬£¬DNSExit²»µ«ÊÇÒ»¸ö¡°1(dns)¶Ôn(IP)¡±µÄЧÀÍ£¬£¬£¬£¬£¬¸üÊÇÒ»¸ö¡°m(dns)¶Ôn(IP)¡±£¬£¬£¬£¬£¬Òò´ËÆäÓ¦¸Ã½ÓÄÉÁË¡°double flux¡±ÊÖÒÕÀ´¹æ±ÜËÝÔ´Óë×·×Ù¡£¡£¡£¡£²»µ«ÔÆÔÆ£¬£¬£¬£¬£¬ºÚ¿Í×é֯ʹÓÃÕâÖÖЧÀ͵ı³ºó»¹¼ÓÁËÒ»²ãVPN£¬£¬£¬£¬£¬Ò²¾ÍÊÇ˵ͨ¹ý¡°Double Flux¡±»ñµÃµÄIPµØµã²¢²»ÊǺڿÍÕæÕýµÄIPµØµã£¬£¬£¬£¬£¬ÆäÖ»ÊÇһϵÁеÄVPN½Úµã(½ÚµãµÄIPµØµãÓÉUnus.InsЧÀÍÉÌÌṩ)£¬£¬£¬£¬£¬Òò´Ë½èÓá±fastflux¡±ÃüÃû·¨ÎÒÃǽ«ÕâÖÖ·´×·×ÙÊÖÒÕ³ÆÎª¡±Fast VPN¡±¡£¡£¡£¡£¹¥»÷ÕßʹÓá°Double Flux+Fast VPN¡±ÊÖÒÕÀ´×÷Ϊ¹¥»÷ÔØºÉºÍľÂí»ØÁ¬µÄͨµÀ£¬£¬£¬£¬£¬Ê¹µÃºÚ¿ÍµÄ¹¥»÷±äµÃºÜÊÇÄÑÒÔ×·×ÙºÍËÝÔ´¡£¡£¡£¡£
¶þ¡¢¹¥»÷»î¶¯ÆÊÎö
±¾ÕÂ×ܽáÁ˺ڿÍ×éÖ¯½üÆÚµÄ¹¥»÷»î¶¯ÊÂÎñÒÔ¼°±¾´Î»î¶¯ÖÐʹÓõĹ¥»÷ÊÖ·¨¡£¡£¡£¡£
2.1½üÆÚ¹¥»÷»î¶¯
¿Ê±K66ADLabʵÑéÊÒ»ùÓÚÔʼÏßË÷¶ÔºÚ¿Í×éÖ¯±¾´ÎµÄ¹¥»÷»î¶¯¾ÙÐÐÁËÖÜȫ׷×Ù¡¢¹ØÁªºÍÆÊÎö£¬£¬£¬£¬£¬·¢Ã÷´Ë´Î»î¶¯×îÔç¿É×·Ëݵ½2019Äê9Ô£¬£¬£¬£¬£¬ÇÒ½üÆÚ»î¶¯Ö÷ÒªÒÔCOVID-19Ïà¹ØÄÚÈÝ×÷Ϊ´¹ÂÚÓÕ¶ü¡£¡£¡£¡£ÎÒÃÇ×ÛºÏËùÓеÄÍþвÇ鱨Êý¾Ý£¬£¬£¬£¬£¬ÊáÀíÁ˱¾´Î¸Ã×éÖ¯ÌᳫµÄËùÓй¥»÷ÊÂÎñ£¬£¬£¬£¬£¬²¢»æÖƳöÒÔϹ¥»÷ÊÂÎñʱ¼äÏß¡£¡£¡£¡£

ͼ2-1 APT×éÖ¯½üÆÚ¹¥»÷ÊÂÎñʱ¼äÏß
2.2¹¥»÷ÊÖ·¨
ÔÚ±¾´Î¹¥»÷»î¶¯ÖУ¬£¬£¬£¬£¬ÎÒÃÇ·¢Ã÷ϹÑÛÓ¥APT×éÖ¯Ö÷Òª½ÓÄÉÓã²æÓʼþ×÷Ϊ³õÆÚ¹¥»÷·½·¨¡£¡£¡£¡£¹¥»÷Õßαװ³ÉÀ´×Ô¸çÂ×±ÈÑÇÎÀÉú²¿¡¢¸çÂ×±ÈÑǹú¼Ò×ÜÉó²éÔº¡¢¸çÂ×±ÈÑÇÒÆÃñ¾Ö¡¢¸çÂ×±ÈÑǹú¼Ò˰ÎñºÍº£¹Ø×ÜÊðÒÔ¼°¸çÂ×±ÈÑÇÃñÊÂÉí·Ý¹ÒºÅ´¦µÈ²¿·Ö£¬£¬£¬£¬£¬ÏòʹÓÃÎ÷°àÑÀÓïÑÔµÄÄÏÃÀµØÇø£¨ÌØÊâÊǸçÂ×±ÈÑǹú¼Ò£©µÄÕþ¸®²¿·Ö£¬£¬£¬£¬£¬½ðÈÚ¡¢ÒøÐС¢°ü¹ÜµÈ¹«Ë¾£¬£¬£¬£¬£¬ÒÔ¼°ÎÀÉúºÍÖÆÒ©»ú¹¹µÄÏà¹ØÖ°Ô±Í¶µÝ¶ñÒâ¹¥»÷Óʼþ¡£¡£¡£¡£ÓʼþÖ÷Ìâ¾ùÓë¹¥»÷ÕßËù·ÂðµÄÕþ¸®²¿·ÖÎļþÌâ²ÄÏà¹Ø£¬£¬£¬£¬£¬²¢ÔÚÓʼþÕýÎÄÌí¼ÓÕë¶Ô¸½¼þÎļþµÄÓÕµ¼ÐÔÐÎòºÍ¸½¼þÉó²éÃÜÂëµÈÐÅÏ¢£¬£¬£¬£¬£¬¸üÓÐÀûÓÚÔöÇ¿ÓʼþµÄÕæÊµÐÔ£¬£¬£¬£¬£¬ÓÕʹÊܺ¦Õ߯ôÓöñÒâºê´úÂ룬£¬£¬£¬£¬½ø¶øÏò¹¥»÷Ä¿µÄ»úеÉÏÖ²ÈëľÂí³ÌÐò£¬£¬£¬£¬£¬ÒÔʵÑé¶ÔÈëÇÖ×°±¸µÄÔ¶³Ì¿ØÖÆ¡¢ÇÔÈ¡ÉñÃØÊý¾Ý¡¢ÏµÍ³ÆÆËðµÈ¶ñÒâÐÐΪ¡£¡£¡£¡£
¿Ê±K66ADLabʵÑéÊÒͨ¹ý¶Ô¸Ã×éÖ¯½üÆÚ¹¥»÷µÄ¼à²âºÍ¹ØÁªÆÊÎö£¬£¬£¬£¬£¬·¢Ã÷Á˶à¸öÓëÆäÏà¹ØµÄÓʼþ£¬£¬£¬£¬£¬ÏÂÃæÎÒÃÇö¾Ù³ö²¿·ÖÓʼþÄÚÈÝÒÔ¼°Õë¶ÔÐÔµÄÓÕ¶üÎĵµ¡£¡£¡£¡£
2.2.1 ´¹ÂÚÓʼþÏêÇé
αװ³É¸çÂ×±ÈÑÇÎÀÉú²¿£º
£¨1£©Í¼2-2Êǹ¥»÷Õßαװ³É¸çÂ×±ÈÑÇÎÀÉú²¿µÄ¹¥»÷ÓʼþÖ®Ò»¡£¡£¡£¡£ÓʼþÖ÷ÌâΪ¡°Ustedha sido citado para una prueba obligatoria de (COVID-19)¡±£¨·ÒëºóΪ£º¡°Äú±»ÒªÇó¼ÓÈëÇ¿ÖÆÐÔ¼ì²â£¨COVID-19£©¡±£©¡£¡£¡£¡£

ͼ2-2 αװ³É¸çÂ×±ÈÑÇÎÀÉú²¿ÓʼþÖ®Ò»
£¨2£©Í¼2-3Êǹ¥»÷Õßαװ³É¸çÂ×±ÈÑÇÎÀÉú²¿µÄ¹¥»÷ÓʼþÖ®¶þ¡£¡£¡£¡£ÓʼþÖ÷ÌâΪ¡°Lehemos llamado en repetidas ocaciones y no ha sido posible contactarle por favorleer comunicado urgente¡±£¨·ÒëºóΪ£º¡°ÎÒÃÇÒѾ¶à´ÎÖÂµç¸øÄú£¬£¬£¬£¬£¬ÎÞ·¨ÁªÏµµ½Äú£¬£¬£¬£¬£¬ÇëÔĶÁ½ôÆÈ֪ͨ¡±£©¡£¡£¡£¡£

ͼ2-3 αװ³É¸çÂ×±ÈÑÇÎÀÉú²¿ÓʼþÖ®¶þ
£¨3£©Í¼2-4Êǹ¥»÷Õßαװ³É¸çÂ×±ÈÑÇÎÀÉú²¿µÄ¹¥»÷ÓʼþÖ®Èý¡£¡£¡£¡£ÓʼþÖ÷ÌâΪ¡°Detectamos en su sector la presencia de COVID-19 ( Corona virus ) intentamos comunicarnos via telefonica con usted¡±£¨·ÒëºóΪ£º¡°ÎÒÃÇÔÚÄúµÄ²¿·Ö·¢Ã÷ÁËCOVID-19( Corona virus )£¬£¬£¬£¬£¬²¢ÊµÑéͨ¹ýµç»°ÓëÄúÁªÏµ¡±£©¡£¡£¡£¡£

αװ³É¸çÂ×±ÈÑǹú¼Ò˰ÎñºÍº£¹Ø×ÜÊð£º
ͼ2-5Êǹ¥»÷Õßαװ³É¸çÂ×±ÈÑǹú¼Ò˰ÎñºÍº£¹Ø×ÜÊðµÄ¹¥»÷Óʼþ¡£¡£¡£¡£ÓʼþÖ÷ÌâΪ¡°Procederemos con una orden de embargo a las cuentas bancariasencontradas a su nombre¡±£¨·ÒëºóΪ£º¡°ÎÒÃǽ«¶ÔÒÔÄúÃûÒå·¢Ã÷µÄÒøÐÐÕË»§·¢³ö¶³½áÁ£©¡£¡£¡£¡£

ͼ2-5 αװ³É¸çÂ×±ÈÑǹú¼Ò˰ÎñºÍº£¹Ø×ÜÊðµÄÓʼþ
ͼ2-6Êǹ¥»÷Õßαװ³É¸çÂ×±ÈÑÇÃñÊÂÉí·Ý¹ÒºÅ´¦µÄ¹¥»÷Óʼþ¡£¡£¡£¡£ÓʼþÖ÷ÌâΪ¡°Sucedula de ciudadania ha sido reportada como robada en nuestro sistema¡±£¨·ÒëºóΪ£º¡°ÄúµÄ¹«ÃñÖ¤ÒÑÔڿʱK66ϵͳ±¨Ê§¡±£©¡£¡£¡£¡£

ͼ2-6 αװ³É¸çÂ×±ÈÑÇÃñÊÂÉí·Ý¹ÒºÅ´¦µÄÓʼþ
ͼ2-7Êǹ¥»÷Õßαװ³É¸çÂ×±ÈÑÇÉó²éÔºµÄ¹¥»÷Óʼþ¡£¡£¡£¡£ÓʼþÖ÷ÌâΪ¡°El presentees el requerimiento enviado a declarar por el proceso iniciado en su contra(ultimo aviso)¡±£¨·ÒëºóΪ£º¡°ÕâÊÇÕë¶ÔÄúÌᳫµÄ´¦Öóͷ£Á÷³ÌÉùÃ÷£¨×îºó֪ͨ£©¡±£©¡£¡£¡£¡£

ͼ2-7 αװ³É¸çÂ×±ÈÑÇÉó²éÔºµÄÓʼþ
ͼ2-8Êǹ¥»÷Õßαװ³É¸çÂ×±ÈÑÇÒÆÃñ¾ÖµÄ¹¥»÷Óʼþ¡£¡£¡£¡£ÓʼþÖ÷ÌâΪ¡°Comunicado710297647: Proceso Penal Pendiente¡±£¨·ÒëºóΪ£º¡°ÉùÃ÷710297647£º´ý¶¨ÐÌÊÂËßËÏ·¨¡±£©¡£¡£¡£¡£

ͼ2-8 αװ³É¸çÂ×±ÈÑÇÒÆÃñ¾ÖµÄÓʼþ
2.2.2 ÓÕ¶üÎĵµ
ƾ֤ÏÖÓеÄÇ鱨ÆÊÎöÅú×¢£¬£¬£¬£¬£¬¸Ã×éÖ¯ÒÔÍù×î³£ÓõÄÓʼþ¸½¼þÊÇ´øÓжñÒâºêµÄMHTMLÃûÌõÄDOCÎĵµ¡£¡£¡£¡£ÎÒÃǶԽüÆÚ²¶»ñµ½µÄÏà¹Ø¹¥»÷Ñù±¾¾ÙÐÐÆÊÎöºó£¬£¬£¬£¬£¬·¢Ã÷ÔÚ´ó´ó¶¼ÇéÐÎÏ£¬£¬£¬£¬£¬¹¥»÷Õß×îÏÈʹÓôøÓжÌÁ´½ÓµÄRTF»òPDFÎĵµÀ´×÷Ϊ¶ñÒ⸽¼þ£¬£¬£¬£¬£¬ÒÔÈÆ¹ýÓÊÏäÍø¹ØµÄ¼ì²â¡£¡£¡£¡£±í2-1ÁгöÁ˺ڿÍ×éÖ¯Ôڴ˴ι¥»÷»î¶¯ÖÐʹÓõĶñÒâÎĵµÐÅÏ¢¡£¡£¡£¡£
ÎļþÃû | ʱ¼ä´Á |
citacion prueba covid.pdf | 2020-07-09 11:06:40 |
citacion prueba covid.pdf | 2020-06-19 14:11:05 |
Comunicado.pdf | 2020-04-25 13:11:38 |
minsaludcomunicado.pdf | 2020-03-04 22:17:40 |
estado de cuenta.pdf | 2020-02-25 21:58:29 |
reactivar mi cedula.pdf | 2020-02-03 23:18:38 |
DIAN estado de cuenta.rtf | 2019-11-04 15:01:00 |
pdfproceso.rtf | 2019-10-25 14:09:00 |
Proceso.rtf | 2019-08-26 21:00:00 |
±í2-1 Ïà¹Ø¶ñÒâÎĵµÐÅÏ¢
£¨1£©°¸Àý1
¸½¼þRTFÎĵµÖÐÄÚǶһ¸öÃûΪ¡°VER PROCESO¡±µÄÌø×ªÁ´½Ó£¬£¬£¬£¬£¬ÆäÖ¸ÏòµÄ¶ñÒâÁ´½ÓʹÓõÄÊÇIP Logger¶ÌÁ´½ÓЧÀÍ¡£¡£¡£¡£


ͼ2-10 IP Logger¶ÌÁ´½Óƽ̨
¸½¼þPDFÎĵµÖÐÄÚǶһ¸öÃûΪ¡°Ver comunicado¡±µÄÌø×ªÁ´½ÓºÍÒ»ÐÐÎı¾ÐÅÏ¢£¨½öÓÃÓÚÌáÉýÎĵµµÄ¿ÉÐŶȣ©¡£¡£¡£¡£ÆäÖ¸ÏòµÄ¶ñÒâÁ´½ÓʹÓõÄÊÇAcortarurl¶ÌÁ´½ÓЧÀÍ¡£¡£¡£¡£

Èý¡¢ËÝÔ´Óë¹ØÁªÆÊÎö
ÔÚ¶Ô±¾´Î¹¥»÷Ñù±¾µÄIOC¾ÙÐÐÉîÈë×·×ÙËÝÔ´ºó£¬£¬£¬£¬£¬ÎÒÃÇÍÚ¾ò³öºÚ¿Í×éÖ¯¸ü¶àµÄC2ЧÀÍÆ÷ÐÅÏ¢¡£¡£¡£¡£ºóÎÄ£¬£¬£¬£¬£¬ÎÒÃǽ«Á¬ÏµÏÖÔÚÕÆÎÕµÄÇ鱨Êý¾ÝºÍ¹ûÕæµÄÑо¿±¨¸æ×ÊÁÏÐÅÏ¢£¬£¬£¬£¬£¬À´¶Ô´Ë´Î¹¥»÷ÊÂÎñ¾ÙÐÐÏêϸµÄ×éÖ¯¹ØÁªÆÊÎö¡£¡£¡£¡£
3.1C&C»ù´¡ÉèÊ©ÆÊÎö
ͨ¹ýÌáÈ¡ºÍ¹ØÁªËùÓÐÑù±¾ÖеÄC&CЧÀÍÆ÷Ïà¹ØÐÅÏ¢£¬£¬£¬£¬£¬ÎÒÃÇ·¢Ã÷ºÚ¿Í×éÖ¯ËùʹÓõĻù´¡ÉèÊ©¶¼Î»ÓÚ¸çÂ×±ÈÑÇ¡¢¸ç˹´ïÀè¼ÓºÍ°ÍÄÃÂí£¬£¬£¬£¬£¬ËùÓÐIP¶¼¹éÊôÓÚ¸çÂ×±ÈÑǵÄISP¡£¡£¡£¡£Éó²éÕâЩIPµÄÏêϸÐÅÏ¢£¨Èçͼ3-1£©¿ÉÒÔ¿´µ½£¬£¬£¬£¬£¬´ËIP¶ÎµÄÍøÂçЧÀÍÌṩÉÌÊÇUnus.Ins¹«Ë¾£¬£¬£¬£¬£¬¸Ã¹«Ë¾²Ù¿Ø×Å26209¸öIPµØµã£¬£¬£¬£¬£¬ÇÒÏÕЩËùÓÐÕâЩIPµØµã¶¼ÊÇÌṩӦÄäÃûVPNЧÀÍʹÓ㬣¬£¬£¬£¬ÀýÈçPowerhouse Management.Inc£¨phmgmt.com£©¡£¡£¡£¡£ÓÉÓÚ¸ÃISPÔÚÍøÂçÖеÄÁ÷Á¿´ó´ó¶¼¾ßÓÐÚ²ÆÐÔ£¬£¬£¬£¬£¬Òò´ËÃÀ¹ú·´Ú²ÆÇå¾²¹«Ë¾Scamalytics½«Æä±êעΪ¸ßÚ²ÆÎ£º¦ISP£¨Èçͼ3-2£©¡£¡£¡£¡£


ͼ3-2 Scamalytics¹«Ë¾±ê×¢ÐÅÏ¢
ͼ3-3Ϊ¸Ã×éÖ¯Ôڴ˴ι¥»÷»î¶¯ÖÐʹÓõIJ¿·ÖÓòÃû¡¢IP¡¢PEÎļþºÍOfficeÎļþµÄ¶ÔÓ¦¹ØÏµ¡£¡£¡£¡£

ͼ3-3 ¶ÔÓ¦¹ØÏµÍ¼
¸Ã×é֯ʹÓõÄÓòÃûÊÇÔÚÍâÑóDNSExit.comƽ̨ÉÏÃâ·Ñ×¢²áµÄÈý¼¶×ÓÓò£¨¸Ãƽ̨ÌṩµÄÃâ·ÑÓòÏÖʵÉÏÊǶþ¼¶Óò£¬£¬£¬£¬£¬Èçͼ3-4£©£¬£¬£¬£¬£¬ÇÒÕâЩ×ÓÓòËùÖ¸ÏòµÄIPµØµã±»ÆµÈÔµÄÌæ»»£¨Èçͼ3-5£©¡£¡£¡£¡£ÈôÊÇÒ»¸öC2ЧÀÍÆ÷±»¹Ø±Õ£¬£¬£¬£¬£¬¹¥»÷ÕßÔò¿ÉÒÔ¿ìËٵظüÐÂDNS¼Í¼ָÏòÐÂЧÀÍÆ÷£¬£¬£¬£¬£¬»Ö¸´ÅþÁ¬¡£¡£¡£¡£¹¥»÷ÕßʹÓÃÓòÃû×¢²áÉÌÌṩµÄDNSЧÀÍ£¨double flux£©£¬£¬£¬£¬£¬ÔÙÅäºÏʹÓÃVPNЧÀÍ£¨fast VPN£©×÷Ϊ¹¥»÷ÔØºÉºÍľÂí»ØÁ¬µÄͨµÀ£¬£¬£¬£¬£¬ÒÔµÖ´ï·´×·×ٺͷ´Õì²âµÄÄ¿µÄ¡£¡£¡£¡£

ͼ3-4 DNSExit.comƽ̨

ͼ3-5 ÓòÃûÖ¸ÏòµÄIP
3.2¹ØÁªºÍÊÖÒÕÑݽøÆÊÎö
3.2.1 αװȪԴÐÅÏ¢
ÔÚÔçÆÚµÄ¹¥»÷»î¶¯ÖУ¬£¬£¬£¬£¬Ï¹ÑÛÓ¥×éÖ¯¹ßÓÚ½«×ÔÉíαװ³É¸çÂ×±ÈÑǹú¼ÒÃñʹҺŴ¦¡¢¸çÂ×±ÈÑǹú¼Ò˰ÎñºÍº£¹Ø×ÜÊðµÈ²¿·ÖÀ´¶Ô¸çÂ×±ÈÑǵÄÕþ¸®ºÍ½ðÈÚ»ú¹¹¾ÙÐй¥»÷¡£¡£¡£¡£¶øÔÚ±¾´Î¹¥»÷ÊÂÎñÖУ¬£¬£¬£¬£¬¹¥»÷ÕßËùʹÓÃÓʼþµÄαװȪԴÐÅÏ¢³ýÁËͬ¸Ã×éÖ¯¾ßÓÐÒ»¶¨µÄÖØµþÒÔÍ⣬£¬£¬£¬£¬»¹ÐÂÔöÁËһЩ¸çÂ×±ÈÑÇÆäËûÕþ¸®²¿·ÖÐÅÏ¢¡£¡£¡£¡£ÏêϸÏê¼û±í3-1¡£¡£¡£¡£
ÓÕ¶üαװȪԴ£¨2018Äê4ÔÂ-2019Äê2Ô£© | ÓÕ¶üαװȪԴ£¨2019Äê9ÔÂ-2020Äê7Ô£© |
¸çÂ×±ÈÑÇÃñʹҺŴ¦ | ¸çÂ×±ÈÑÇÃñʹҺŴ¦ |
¸çÂ×±ÈÑǹú¼Ò˰ÎñºÍº£¹Ø×ÜÊð | ¸çÂ×±ÈÑǹú¼Ò˰ÎñºÍº£¹Ø×ÜÊð |
¸çÂ×±ÈÑǹú¼Ò˾·¨²¿·Ö | ¸çÂ×±ÈÑǹú¼Ò×ÜÉó²éÔº |
¸çÂ×±ÈÑǹú¼Òͳ¼Æ¾Ö | ¸çÂ×±ÈÑÇÒÆÃñ¾Ö |
¸çÂ×±ÈÑǹú¼ÒÍøÂ羯Ա¾Ö | ¸çÂ×±ÈÑÇÎÀÉú²¿ |
±í3-1 ȪԴÐÅÏ¢
3.2.2 ¶ñÒ⸽¼þÎĵµ
¸Ã×éÖ¯ÉÃÓÚʹÓÃЯ´ø¶ñÒâºêµÄMHTMLÃûÌõÄwordÎĵµ×÷Ϊ¹¥»÷ÔØºÉ¡£¡£¡£¡£Ôڴ˴ι¥»÷»î¶¯ÖУ¬£¬£¬£¬£¬ÎÒÃÇÊӲ쵽¹¥»÷Õ߸ü¸ÄÁ˳õÆÚµÄ¹¥»÷Õ½ÂÔ£¬£¬£¬£¬£¬ÆäÏȽ«´øÓжÌÁ´½ÓÄÚÈݵÄPDF»òRTFÃûÌõĶñÒ⸽¼þ×÷ΪµÚÒ»½×¶ÎµÄÓÕ¶üÎĵµ£¬£¬£¬£¬£¬ÔÙͨ¹ýÓÕµ¼Êܺ¦Õßµã»÷Á´½Óºó£¬£¬£¬£¬£¬Ìø×ªµ½Ö¸¶¨µÄЧÀÍÆ÷ÉÏÏÂÔØ¶ñÒâÎĵµ£¬£¬£¬£¬£¬¸Ã¶ñÒâÎĵµÊǰüÀ¨ºê´úÂëµÄwordÎĵµ¡£¡£¡£¡£´ÓÕâЩPDF/RTFÃûÌõĶñÒ⸽¼þÔÚVTÉϵÄɨÃèЧ¹û£¨Èçͼ3-6£©¿ÉÒÔ¿´µ½£¬£¬£¬£¬£¬ËüÃǵIJéɱÂÊÆÕ±éÆ«µÍÉõÖÁΪ0¡£¡£¡£¡£¹¥»÷Õß½«ÕâÀàµÍ²éɱÂʵĶñÒâÎĵµ×÷ΪÓʼþ¸½¼þ£¬£¬£¬£¬£¬ÄÜÔÚÒ»¶¨Ë®Æ½ÉϵִïÈÆ¹ýÓʼþÍø¹ØµÄÄ¿µÄ¡£¡£¡£¡£

ͼ3-6 VT²éɱЧ¹û
3.2.3 ÓòÃûʹÓÃÆ«ºÃ
ÎÒÃǽ«¸Ã×éÖ¯ÔÚÔçÆÚÐж¯ÖÐʹÓõĶ¯Ì¬ÓòÃû£¬£¬£¬£¬£¬Óë±¾´ÎÐж¯ËùʹÓõÄÓòÃû×ö±ÈÕÕÆÊÎö£¬£¬£¬£¬£¬¿ÉÒÔºÜÇåÎúµÄ¿´³ö£¬£¬£¬£¬£¬ÕâЩÓòÃû¶¼ÊÇͨ¹ýͳһ¸ö¶¯Ì¬ÓòÃûÉÌDNSEXIT×¢²áµÄ¡£¡£¡£¡£±ðµÄ£¬£¬£¬£¬£¬ÔÚ±¾´ÎÊÂÎñÖеÄÓòÃû¡°medicosta.linkpc.net¡±Óë2018ÄêËê¼þÖеÄÓòÃû¡°medicosco.publicvm.com¡±ÏàËÆ¶È¼«¸ß£¬£¬£¬£¬£¬ÓÉ´ËÍÆ²âËüÃǼ«ÓпÉÄÜÊÇÓÉͳһ×é֯ע²á¡£¡£¡£¡£
3.2.4 IPµØµã¹ØÁª
3.2.5 µØÀíλÖÃÌØÕ÷
´Ó¹¥»÷ÕßËùʹÓõÄC&C»ù´¡ÉèÊ©À´¿´£¬£¬£¬£¬£¬ÆäËùʹÓõÄËùÓÐIPµØµã£¨°üÀ¨128.90.xxx.xxx¡¢191.95.xxx.xxx¡¢190.253.xxx.xxx¼°179.33.xxx.xxxµÈÍø¶Î£©¾ù¹éÊôÓÚ¸çÂ×±ÈÑǵÄISP£¨Èçͼ3-7£©¡£¡£¡£¡£¶øÕâЩIPµØÀíλÖÃÒ²Óë¸Ã×éÖ¯ÔçÆÚ»î¶¯Éæ¼°µÄµØÀíλÖÃÏàͬ¡£¡£¡£¡£

ͼ3-7 IPµØµãµÄµØÀíλÖÃ
»ùÓÚ¸Ã×éÖ¯´ÓαװȪԴÐÅÏ¢¡¢ÓÕ¶üÎĵµ¡¢ÓòÃûʹÓÃÆ«ºÃ¡¢IPµØµã¹ØÁªÒÔ¼°µØÀíλÖÃÌØÕ÷µÈ·½ÃæµÄ±ÈÕÕÆÊÎö£¬£¬£¬£¬£¬ÎÒÃÇÆðÔ´ÍÆ¶Ï±¾´ÎµÄ¹¥»÷Ðж¯À´×Ô¡°APT-C-36ϹÑÛÓ¥¡±×éÖ¯¡£¡£¡£¡£
ËÄ¡¢¹¥»÷ÔØºÉÆÊÎö
ͼ4-1ÏÔʾÁ˺ڿÍ×éÖ¯Ôڴ˴ι¥»÷»î¶¯ÖеÄÕû¸öÁ÷³Ì¡£¡£¡£¡£

ͼ4-1 ºÚ¿Í¹¥»÷Á÷³Ìͼ
¹¥»÷ÕßΪÁËÒþ²ØÆäÕæÊµÍýÏ룬£¬£¬£¬£¬½ÓÄɶà²ãÄ£¿£¿£¿éǶÌ׺ÍÒÔ²»Â䵨ÐÎʽÔÚÄÚ´æÖмÓÔØÖ´ÐÐľÂí³ÌÐòµÄÊÖ·¨£¬£¬£¬£¬£¬ÔÙÁ¬Ïµ¸ÃľÂíÕë¶Ô×ÔÉíÔËÐÐÇéÐμì²â£¨ÈçÐéÄâ»ú¡¢É³Ïä¡¢·´µ÷ÊԵȣ©µÄ¹¦Ð§£¬£¬£¬£¬£¬ÒÔ×èÖ¹ÆäÔÚ×Ô¶¯»¯ÏµÍ³ÆÊÎöÖÐ̻¶¶ñÒâÐÐΪ¡£¡£¡£¡£ÏÂÎÄ£¬£¬£¬£¬£¬ÎÒÃÇ´ÓºÚ¿Í×éÖ¯½üÆÚ¹¥»÷ÊÂÎñµÄ°¸ÀýÖУ¬£¬£¬£¬£¬Ñ¡È¡Ò»Àý¾ÙÐÐÏêϸµÄÆÊÎö¡£¡£¡£¡£
4.1´¹ÂÚÓʼþ
ͼ4-2չʾÁ˹¥»÷Õß·ÂðÀ´×Ô¸çÂ×±ÈÑǹú¼ÒÎÀÉú²¿µÄ´¹ÂÚÓʼþ£¬£¬£¬£¬£¬ÓʼþÎÊÌâΪ¡°Usted hasido citado para una prueba obligatoria de (COVID-19)¡±£¨·ÒëºóΪ£º¡°Äú±»ÒªÇó¼ÓÈëÇ¿ÖÆÐÔ¼ì²â£¨COVID-19£©¡±£©£¬£¬£¬£¬£¬ÕýÎÄÄÚÈÝÊǹØÓÚ¼ì²âµÄÏà¹ØÎÊÌ⣨Èçͼ4-3£©£¬£¬£¬£¬£¬²¢Éù³ÆÓʼþ¸½¼þÊǼì²âʱ¼äºÍËùÔÚ£¬£¬£¬£¬£¬ÒÔÓÕµ¼Êܺ¦Õß·¿ª¸½¼þÎĵµ¡£¡£¡£¡£


ͼ4-3 Óʼþ·ÒëºóµÄÄÚÈÝ
4.2¶ñÒâÎĵµ
ºÚ¿Í×éÖ¯ËùʹÓõĶñÒâÎĵµ°üÀ¨PDF¡¢RTFÒÔ¼°MHTMLÃûÌõÄDOCÎĵµ¡£¡£¡£¡£Æä²¢Î´Ê¹ÓÃÎó²î£¬£¬£¬£¬£¬¶øÊÇͨ¹ýǶÈëµÄ¶ñÒâºê´úÂëÀ´´¥·¢ºóÐø¶ñÒâÐÐΪ¡£¡£¡£¡£Óë¸Ã×éÖ¯ÒÔÍù¹¥»÷ÊÖ·¨²î±ðµÄÊÇ£¬£¬£¬£¬£¬±¾´Î²¢Î´Ö±½Óͨ¹ýÓʼþÈö²¥MHTMLÃûÌõĶñÒâÎĵµ£¬£¬£¬£¬£¬¶øÊǽ«°üÀ¨Ò»¸öÌø×ªÁ´½Ó£¨¸ÃÁ´½ÓÖ¸ÏòMHTMLÃûÌõĶñÒâÎĵµ£©µÄÕý³£Îĵµ×÷ΪÓʼþ¸½¼þÀ´¾ÙÐÐͶµÝ£¬£¬£¬£¬£¬ÒÔÈÆ¹ýÓÊÏäÍø¹ØµÄÇå¾²¼ì²â¡£¡£¡£¡£
ͼ4-4ÊÇ4.1С½ÚÖеÄÓʼþ¸½¼þ£¬£¬£¬£¬£¬¸ÃpdfÎļþ°üÀ¨¸çÂ×±ÈÑǹú¼ÒÎÀÉú²¿µÄ±ê¼Ç¡¢Ò»ÐÐÎı¾ÐÅÏ¢£¨±ê×¢ÎĵµÃÜÂ룬£¬£¬£¬£¬ÊµÔòÎÞÓ㩺ÍÒ»¸öÃûΪ¡°Ver comunicado¡±µÄÌø×ªÁ´½Ó£¨ÈçͼX£©¡£¡£¡£¡£

ͼ4-4 PDFÎĵµÌø×ªÁ´½ÓÄÚÈÝ
µ±Óû§µã»÷ÎĵµÁ´½Óʱ£¬£¬£¬£¬£¬ÏÖʵÉϹ¥»÷ÕßÊÇʹÓÃAcortarurl¶ÌÁ´½ÓЧÀÍÆ½Ì¨½«Êܺ¦ÕßÖØ¶¨Ïòµ½ÆäÖ¸¶¨µÄЧÀÍÆ÷ÉÏ£¬£¬£¬£¬£¬ÏÂÔØMHTMLÃûÌõÄwordÎĵµ¡£¡£¡£¡£Í¼4-5Ϊ»á¼ûAcortarurlµÄÁ÷Á¿ÄÚÈÝ¡£¡£¡£¡£

ËäÈ»´Ë°¸ÀýÖеĶñÒâÎĵµÁ´½ÓÒÑʧЧ£¬£¬£¬£¬£¬²»¹ýͨ¹ý¹ØÁªÆÊÎöºó£¬£¬£¬£¬£¬ÎÒÃÇ·¢Ã÷ÁËÆäËûÏà¹ØµÄ¶ñÒâÎĵµ¡£¡£¡£¡£¸ÃÎĵµÍ¬ÑùÊÇαװ³ÉÀ´×Ô¸çÂ×±ÈÑǹú¼ÒÎÀÉú²¿£¬£¬£¬£¬£¬¹¥»÷ÕßÔÚÎĵµÕýÎÄʹÓÃÎ÷°àÑÀÓïÓÕµ¼Óû§µã»÷¡°ÆôÓÃÄÚÈÝ¡±°´Å¥À´Éó²é¼ì²âʱ¼äºÍËùÔÚ¡£¡£¡£¡£ÏêϸÄÚÈÝÈçͼ4-6Ëùʾ¡£¡£¡£¡£

ͼ4-6 ÄÚǶVBAµÄDOC¶ñÒâÎĵµÄÚÈÝ
µ±ÎÒÃÇÉó²é¸ÃÎĵµµÄVBA¹¤³Ìʱ£¬£¬£¬£¬£¬ÌáÐÑÐèÒªÊäÈëÃÜÂë¡£¡£¡£¡£½âÃܺó´Óºê´úÂëµÄÄÚÈÝ¿ÉÒÔ¿´µ½£¬£¬£¬£¬£¬µ±Êܺ¦Õ߯ôÓú깦Чºó£¬£¬£¬£¬£¬¶ñÒâ´úÂ뽫×Ô¶¯Ö´ÐÐDocument_Openº¯Êý¡£¡£¡£¡£ÏêϸÄÚÈÝÈçͼ4-7Ëùʾ¡£¡£¡£¡£

¸Ãº¯Êý»áʹÓÃMicrosoft¹¤¾ßmshta.exeÀ´ÆÊÎö¡°http://pastebin.com/raw/Xrp7W0V3¡±£¨°²ÅÅÔÚpastebinÍøÖ·ÉϵÄhtml¶ñÒâ¾ç±¾Îļþ£©¡£¡£¡£¡£ÏêϸÄÚÈÝÈçͼ4-8Ëùʾ¡£¡£¡£¡£

ͼ4-8 ¼ÓÃܵÄHTML¾ç±¾ÎļþÄÚÈÝ
½âÃܺóµÄ¶ñÒâ¾ç±¾ÎļþÖ÷Òª¹¦Ð§ÊÇʹÓÃWindowsÄÚÖóÌÐòcertutil.exeÔ¶³ÌÏÂÔØÖ¸¶¨µÄEXEÎļþ£¬£¬£¬£¬£¬È»ºó½«ÆäÉúÑÄÖÁ¡°%appdata%msts.exe¡±²¢Ö´ÐиóÌÐò¡£¡£¡£¡£

ͼ4-9 ½âÃܺóµÄHTML¾ç±¾ÎļþÄÚÈÝ
4.3 Payload
ÈçÉÏÎÄËùʾ£¬£¬£¬£¬£¬Í¨¹ýhtml¶ñÒâ¾ç±¾ÏÂÔØ²¢Ö´Ðеġ°msts.exe¡±£¨C#±àд²¢¼ÓÈëÁË´ó×ڵĻìÏý£©ÏÖʵÉÏÊÇÒ»¸öDropperÎļþ¡£¡£¡£¡£¡°msts.exe¡±»á´Ó×ÊÔ´ÖнâÃܳö¡°DriverUpdate.dll¡±£¨C#±àд£©²¢ÔÚÄÚ´æÖз´Éä¼ÓÔØ¸ÃDLLÄ£¿£¿£¿éÀ´ÊµÏÖµÚÒ»½×¶ÎµÄ¹¦Ð§£»£»£»£»£»£»½Ó×ŵڶþ½×¶ÎµÄ¡°DriverUpdate.dll¡±ÔÙ½âÃܳöÆäÔʼÎļþ¡°msts.exe¡±ÖеÄÁíÒ»¸ö×ÊÔ´Êý¾Ý£¬£¬£¬£¬£¬È»ºóÖ´ÐнâÃܺóµÄ¡°Cyrus.exe¡±Ä£¿£¿£¿é£»£»£»£»£»£»µÚÈý½×¶ÎµÄ¡°Cyrus.exe¡±´Ó×ÔÉí×ÊÔ´ÖнâÃܳöAsync RATÔ¶¿ØÄ¾Âí£¬£¬£¬£¬£¬²¢½«ÆäÕû¸öÎļþÁýÕÖÓ³É䵽Ŀ½ñÀú³ÌÖÐÖ´ÐС£¡£¡£¡£×îºó£¬£¬£¬£¬£¬Async RATľÂí³ÌÐòÓëC&CЧÀÍÆ÷¾ÙÐÐͨѶÅþÁ¬£¬£¬£¬£¬£¬ÅþÁ¬ÀÖ³ÉÔò·¢ËÍÉÏÏß°üÇëÇóÉÏÏߣ¬£¬£¬£¬£¬²¢ÆÚ´ýÎüÊÕ¿ØÖÆÖ¸Áî¡£¡£¡£¡£
4.3.1 µÚÒ»½×¶ÎÄ£¿£¿£¿é
¡°msts.exe¡±Ö÷ÒªÓÃÓÚ½âÃܲ¢ÔÚÄÚ´æÖмÓÔØÏÂÒ»½×¶ÎµÄ¹¦Ð§Ä£¿£¿£¿é¡£¡£¡£¡£Æä½«×ÔÉíαװ³ÉIntelÎÞÏßÇý¶¯Ó¦ÓóÌÐò£¬£¬£¬£¬£¬²¢¸½ÓÐÏêϸµÄÎļþ˵Ã÷ºÍ°æ±¾ºÅ£¨Èçͼ4-10£©£¬£¬£¬£¬£¬ÒÔ´ËÒɻ󹥻÷Ä¿µÄ¡£¡£¡£¡£

ͼ4-10 ¡°msts.exe¡±ÎļþÊôÐÔÏêϸÐÅÏ¢
¸ÃDropperÄ£¿£¿£¿éµÄÈë¿ÚµãÔÚWindowsFormsApplication1´¦£¨Èçͼ4-11£©£¬£¬£¬£¬£¬ÆäÊ×ÏÈͨ¹ýŲÓÃSelectedCardÀàÖеÄD_D_D_Dº¯Êý¶ÔÃûΪ¡°xor4¡±µÄ×ÊÔ´Êý¾Ý¾ÙÐнâÃÜ¡£¡£¡£¡£

ͼ4-11 DropperÄ£¿£¿£¿éµÄÈë¿Úº¯Êý
½âÃÜËã·¨ÊÇÑ»·Òì»òÔËË㣬£¬£¬£¬£¬ÆäÀο¿ÃÜԿΪ¡°RR5IRBNF5F4GN7997QFBYY¡±£¬£¬£¬£¬£¬½âÃÜ´úÂëÈçͼ4-12Ëùʾ¡£¡£¡£¡£

ͼ4-12 ½âÃÜ´úÂëÏêϸÄÚÈÝ
ÔÚ½âÃܳöPEÎļþºó£¬£¬£¬£¬£¬DropperÄ£¿£¿£¿éÔò¸½¼ÓÈý¸öÆô¶¯²ÎÊý£¨¡°AcBRmi¡¢S8epuewºÍIntelWireless¡±£©À´¼ÓÔØÖ´Ðеڶþ½×¶ÎµÄ¹¦Ð§Ä£¿£¿£¿é¡£¡£¡£¡£

4.3.2 µÚ¶þ½×¶ÎÄ£¿£¿£¿é
¸Ã½×¶ÎÄ£¿£¿£¿éµÄÎļþÃûΪ¡°DriverUpdater.dll¡±£¬£¬£¬£¬£¬µ±´ËÄ£¿£¿£¿éÔËÐк󣬣¬£¬£¬£¬»áÌáȡϢÕùÃܵÚÒ»½×¶ÎDropperÄ£¿£¿£¿éÖÐÁíÒ»¸ö×ÊÔ´Îļþ¡°AcBRmi¡±£¬£¬£¬£¬£¬Ö®ºóÔÚÄÚ´æÖмÓÔØÖ´ÐнâÃܳöµÄµÚÈý½×¶ÎµÄPEÎļþ¡£¡£¡£¡£

ͼ4-14 ½âÃܺÍÖ´ÐÐPEÎļþµÄ¹¦Ð§´úÂë
½âÃÜËã·¨ÒÀÈ»ÊÇÑ»·Òì»òÔËË㣬£¬£¬£¬£¬ÆäÃÜԿΪ¡°CZysHnTTIiop¡±£¬£¬£¬£¬£¬½âÃÜ´úÂëÈçͼ4-15Ëùʾ¡£¡£¡£¡£

4.3.3 µÚÈý½×¶ÎÄ£¿£¿£¿é
ÔÚÖ´ÐÐÈë¿Úº¯Êý֮ǰ£¬£¬£¬£¬£¬¸ÃÄ£¿£¿£¿é»áÔÚ³õʼ»¯Class3µÄ˽ÓгÉÔ±±äÁ¿byte_Dataʱ£¬£¬£¬£¬£¬ÏÈŲÓÃClass1ÀàµÄÒªÁì½âÃÜ×ÔÉí×ÊÔ´ÎļþKdgv¡£¡£¡£¡£ÏêϸÈçͼ4-16Ëùʾ¡£¡£¡£¡£

ͼ4-16 ½âÃÜ×ÊÔ´Îļþ
×ÊÔ´Êý¾ÝµÄÊ״νâÃܽÓÄɼòÆÓµÄÒì»ò¼ÓÃÜËã·¨£¬£¬£¬£¬£¬Àο¿ÃÜԿΪ"dXhhaxrqDcQ"£¬£¬£¬£¬£¬Í¨¹ý¶Ô×ÊÔ´Êý¾ÝµÄÿ¸ö×Ö½Ú×ö¼òÆÓµÄXORÔËËãÍê³ÉµÚÒ»´Î½âÃÜ¡£¡£¡£¡£½âÃܺ¯ÊýµÄ´úÂëÈçͼ4-17Ëùʾ¡£¡£¡£¡£

ͼ4-17 ½âÃܺ¯Êý´úÂëÄÚÈÝ
µÚÒ»´Î½âÃÜǰϢÕùÃܺóµÄ×ÊÔ´Êý¾ÝÈçͼ4-18Ëùʾ¡£¡£¡£¡£

ͼ4-18 Ê״νâÃÜǰºóµÄÊý¾ÝÄÚÈÝ
Ö®ºóÔÙ¶ÔµÚÒ»´Î½âÃܺóµÄÊý¾Ý¾ÙÐжþ´Î½âÃÜ£¬£¬£¬£¬£¬Ç°16λΪ½âÃÜÃÜÔ¿¡°0x19 0xEF 0xB6 0xB6 0xE7 0x7E 0x920x92 0x0D 0xA0 0xE0 0x95 0xAD 0x8F 0x6B 0x14¡±£¬£¬£¬£¬£¬ºóÃæ½ôËæ×ŵÄÊÇ´ý½âÃÜÃÜÎÄ¡£¡£¡£¡£½âÃÜǰºóµÄÊý¾ÝÄÚÈÝÈçͼ4-19Ëùʾ¡£¡£¡£¡£

ͼ4-19 ¶þ´Î½âÃÜǰºóµÄÊý¾ÝÄÚÈÝ
º¯ÊýÒÔ16×Ö½ÚΪѻ·£¬£¬£¬£¬£¬½«ÃÜԿͬÃÜÎÄÒÀ´Î¾ÙÐа´Î»Òì»ò£¬£¬£¬£¬£¬×îÖÕ½âÃÜ»ñµÃ¡°Stub.exe¡±Îļþ¡£¡£¡£¡£½âÃܺ¯Êý´úÂëÈçͼ4-29Ëùʾ¡£¡£¡£¡£

³ý´ËÖ®Í⣬£¬£¬£¬£¬¸ÃÄ£¿£¿£¿é»¹»á½«ÌáÈ¡³öµÄÉèÖÃÐÅÏ¢Êý¾Ý£¬£¬£¬£¬£¬»®·Ö¸³Öµ¸øËüÃÇËù¶ÔÓ¦µÄ˽ÓгÉÔ±±äÁ¿£¬£¬£¬£¬£¬ÔÚÎÒÃÇÆÊÎöµÄ´Ë°¸ÀýÖУ¬£¬£¬£¬£¬ÆäÉèÖÃÊý¾Ý´ó²¿·ÖµÄÖµ¶¼Îª0¡£¡£¡£¡£ÏêϸÄÚÈÝÈçͼ4-21Ëùʾ¡£¡£¡£¡£

ͼ4-21 ÉèÖÃÐÅÏ¢Êý¾ÝÄÚÈÝ
£¨2£©Ö´ÐÐÖ÷¹¦Ð§´úÂë
¸ÃÄ£¿£¿£¿éÊ×ÏÈʹÓÃAssembly.GetEntryAssembly().Location»ñȡĿ½ñÀú³ÌµÄȫ·¾¶¡£¡£¡£¡£½Ó×Åͨ¹ýÅжÏÉÏÎÄÌáµ½µÄ²¿·Ö˽ÓгÉÔ±±äÁ¿ÖµÀ´¾öÒéÒªÖ´ÐеÄÁ÷³Ì·ÖÖ§£¬£¬£¬£¬£¬ÆäÖаüÀ¨»¥³âÌåµÄ½¨Éè¡¢ÐéÄâ»úºÍɳÏäµÄ¼ì²â¡¢ÎļþÏÂÔØ¡¢¿½±´×ÔÉíµÈ¡£¡£¡£¡£ÔÚ±¾°¸ÀýÑù±¾ÖУ¬£¬£¬£¬£¬Æ¾Ö¤ÆäÉèÖÃÐÅÏ¢À´¿´£¬£¬£¬£¬£¬´ËÄ£¿£¿£¿é½öÖ´ÐÐ×îºóÒ»ÏîÁ÷³Ì£¬£¬£¬£¬£¬Å²ÓÃsmethod_11º¯Êý¡£¡£¡£¡£´úÂëÈçͼ4-22Ëùʾ¡£¡£¡£¡£

ͼ4-22 ´úÂëÖ´ÐÐÁ÷³Ì
½øÈëµ½smethod_11º¯Êýºó£¬£¬£¬£¬£¬¸ÃÄ£¿£¿£¿éÏÈŲÓÃClass3.SelectPuppetProcessÀ´Ñ¡ÔñºóÐøÖ´ÐеÄRATÔØÌå¡£¡£¡£¡£ÓÉÓÚ²ÎÊýint_13µÄֵΪ0£¬£¬£¬£¬£¬ÒÔÊÇ·µ»ØÖµÎªstring_10£¨Ä¿½ñÄ£¿£¿£¿éµÄȫ·¾¶£©¡£¡£¡£¡£

ͼ4-23 ´úÂëÄÚÈÝ
ÔÚÑ¡ÔñÍêRATµÄ¿þÀÜÀú³Ìºó£¬£¬£¬£¬£¬¸ÃÄ£¿£¿£¿éÔÙŲÓÃsmethod_9º¯Êý£¬£¬£¬£¬£¬ÆäÖвÎÊý1Ϊ×ÔÉíÀú³ÌµÄȫ·¾¶£¬£¬£¬£¬£¬²ÎÊý2Ϊ֮ǰ½âÃܳöµÄPEÎļþÊý¾Ý¡£¡£¡£¡£Ê×ÏÈ£¬£¬£¬£¬£¬¸ÃÄ£¿£¿£¿éÖØÐ½¨ÉèÒ»¸ö×ÔÉíÐÂÀú³Ì£¬£¬£¬£¬£¬È»ºóÐ¶ÔØ´ËÀú³ÌÓ³Ïñ£¬£¬£¬£¬£¬²¢°Ñ֮ǰ½âÃܳöµÄÐÂPEÍ·²¿£¬£¬£¬£¬£¬ÒÔ¼°½ÚÊý¾ÝÒÀ´ÎдÈëµ½ÐÂÀú³ÌÄ£¿£¿£¿éÖУ¬£¬£¬£¬£¬×îºóÐÞ¸ÄOEP²¢Æô¶¯ÔËÐУ¨¡°Stub.exe¡±£©¡£¡£¡£¡£

4.3.4 RATÄ£¿£¿£¿é
ÈçÉÏÎÄËùÊö£¬£¬£¬£¬£¬±»Ö´ÐеÄÃûΪ¡°Stub.exe¡±µÄPEÎļþÔòÊÇ×îÖÕµÄRATÄ£¿£¿£¿é¡£¡£¡£¡£Í¨Ì«¹ýÎöºÍËÝÔ´ºó·¢Ã÷£¬£¬£¬£¬£¬¸ÃPEÎļþÊÇÓÃC#ÓïÑÔ±àдµÄAsyncRATÔ¶¿ØÄ¾Âí¡£¡£¡£¡£³ýÁËÔ¶³Ì×ÀÃæ¼à¿Ø¡¢¼üÅ̼ͼ¡¢Àú³ÌÖÎÀí¡¢Ô¶³ÌWebCam¡¢Ô¶³ÌShellµÈ¹¦Ð§ÒÔÍ⣬£¬£¬£¬£¬Æä»¹°üÀ¨¼ÓÃÜ¡¢·´É³ºÐ¡¢·´ÐéÄâ»ú¡¢·´ÆÊÎöºÍ·´µ÷ÊԵȶԿ¹Ä£¿£¿£¿é¡£¡£¡£¡£ÏÂÃæÎÒÃÇ»á¶ÔRATÖеĽ¹µã²¿·Ö×öÉîÈëµÄÆÊÎö¡£¡£¡£¡£

ͼ4-25Ô¶³Ì³ÌÐòAsyncRAT¿ØÖƶË
£¨1£©³õʼ»¯ÉèÖÃÐÅÏ¢
ľÂí³ÌÐòͨ¹ýŲÓÃSettings.InitializeSettingsº¯ÊýÀ´³õʼ»¯ÉèÖÃÐÅÏ¢¡£¡£¡£¡£´Óͼ4-26Öеĺ¯ÊýʵÏÖ´úÂë¿ÉÒÔ¿´µ½£¬£¬£¬£¬£¬Æä»áÌáÈ¡³öÀο¿µÄÃÜÔ¿²¢Ê¹ÓÃAES256Ëã·¨½âÃܳöËùÓеÄÉèÖÃÊý¾ÝÐÅÏ¢¡£¡£¡£¡£°üÀ¨¶Ë¿ÚºÅ¡¢HostÐÅÏ¢¡¢°æ±¾ºÅ¡¢PastebinÐÅÏ¢¡¢½âÃÜÃØÔ¿¡¢SSLͨѶ֤Êé¼°Ö¤ÊéÊðÃûµÈÐÅÏ¢£¬£¬£¬£¬£¬Ö®ºóŲÓÃSettings.VerifyHashº¯Êý¶ÔÖ¤Êé¾ÙÐÐÑéÖ¤¡£¡£¡£¡£

ͼ4-26 ³õʼ»¯ÉèÖÃÐÅÏ¢
½âÃÜÖ®ºóµÄÉèÖÃÐÅÏ¢Èçͼ4-27Ëùʾ¡£¡£¡£¡£

ͼ4-27 ÉèÖÃÐÅÏ¢ÏêϸÄÚÈÝ
£¨2£©¼ì²âÔËÐÐÇéÐÎ
ΪÁËÌÓ±ÜɳÏä/Çå¾²Ö°Ô±µÄ¼ì²â£¬£¬£¬£¬£¬Ä¾Âí³ÌÐòʹÓÃÁËÖÖÖÖʶ±ðɳÏä/ÐéÄâ»úµÄÊÖÒÕ£¬£¬£¬£¬£¬ÓÃÓÚÅжÏ×ÔÉí³ÌÐòËùÔÚµÄÔËÐÐÇéÐΣ¬£¬£¬£¬£¬ÈôÊÇ·¢Ã÷ÊÇÔÚÐéÄâÇéÐΣ¬£¬£¬£¬£¬»òÊDZ»µ÷ÊÔ״̬£¬£¬£¬£¬£¬³ÌÐòÔòÖ±½ÓÍ˳ö¡£¡£¡£¡£´Ó¶øµÖ´ïÒþ²Ø×ÔÉí£¬£¬£¬£¬£¬¹æ±Ü¼ì²âµÄÄ¿µÄ¡£¡£¡£¡£ÏÂÃæÊǸÃľÂíʹÓõ½µÄÊÖÒÕ¡£¡£¡£¡£
VMWAREºÍVirtualBoxÐéÄâ»úµÄ¼ì²â¡£¡£¡£¡£

ͼ4-28 ÐéÄâ»úµÄ¼ì²â
SandBoxµÄ¼ì²â¡£¡£¡£¡£

ͼ4-29 ɳºÐµÄ¼ì²â
ÅжϳÌÐò×ÔÉíÊÇ·ñ±»µ÷ÊÔ¡£¡£¡£¡£

ͨ¹ýÅжϻñÈ¡µÄÓ²ÅÌÈÝÁ¿ÊÇ·ñ´óÓÚ6100000000L£¨56.81G£©£¬£¬£¬£¬£¬À´¼ì²âÊÇ·ñÎªÕæÊµ»úе»òÐéÄâÇéÐΡ£¡£¡£¡£

ͼ4-31 ÅжÏÓ²ÅÌÈÝÁ¿
£¨3£©×°ÖûúÖÆ
ľÂí³ÌÐòµÄ×°ÖûúÖÆ°üÀ¨Àú³ÌΨһÐÔÅжϡ¢ÔÚËÞÖ÷»úµÄ³¤ÆÚ»¯ÉèÖúÍÊØ»¤Àú³ÌÉèÖᣡ£¡£¡£¸ÃľÂíÒÔ½âÃÜÉèÖÃÐÅÏ¢ÖеÄMTX×Ö´®"AsyncMutex_s8H9OlmYu¡±ÎªÃûÀ´½¨É軥³âÌ壬£¬£¬£¬£¬ÒÔ°ü¹ÜÔËÐÐÀú³ÌµÄΨһÐÔ¡£¡£¡£¡£

ͼ4-32 ½¨É軥³âÌå
Æä»¹»áÅжÏÄ¿½ñÖ´ÐÐÎļþ·¾¶Óë×°ÖÃĿ¼ÊÇ·ñÒ»Ö£¬£¬£¬£¬£¬ÈôÊÇÏàͬ£¬£¬£¬£¬£¬Ôò´ú±í¸ÃÄ£¿£¿£¿éÒÑ×°Öùý£¬£¬£¬£¬£¬×°Öù¦Ð§±ã²»ÔÙÖ´ÐС£¡£¡£¡£Èç²»Ïàͬ£¬£¬£¬£¬£¬¸ÃľÂíÔò»áͨ¹ý±ÈÕÕϵͳÖÐÔËÐеÄÀú³ÌÃûÀ´È·±£ÔËÐÐÀú³ÌµÄΨһÐÔ¡£¡£¡£¡£Ïêϸ´úÂëÈçͼ4-33Ëùʾ¡£¡£¡£¡£

ͼ4-33 ÅжÏ×°Ö÷¾¶
Ö®ºó£¬£¬£¬£¬£¬Ä¾Âí³ÌÐòƾ֤Ŀ½ñÊÇ·ñΪÖÎÀíÔ±Ö´ÐÐȨÏÞ£¬£¬£¬£¬£¬À´Ñ¡ÔñÊÇͨ¹ý×°ÖÃÍýÏëʹÃüÕÕ¾ÉдÈ뿪»ú×ÔÆô¶¯ÏÂÁîʵÏÖ³¤ÆÚ»¯¡£¡£¡£¡£Ïêϸ´úÂëÈçͼ4-34Ëùʾ¡£¡£¡£¡£

ͼ4-34 ×°ÖÃÍýÏëʹÃü»òÌí¼Ó×ÔÆô¶¯
ÔÚÍê³É³¤ÆÚ»¯²Ù×÷ºó£¬£¬£¬£¬£¬Ä¾Âí³ÌÐò½«×ÔÉíÖØÐÂдÈëµ½×°ÖÃĿ¼Ï²¢ÃüÃûΪָ¶¨ÎļþÃû£¨chromgoogle.exe£©¡£¡£¡£¡£È»ºóÔÙÔÚÔÝʱĿ¼ÏÂÌìÉúºÍÖ´ÐÐ.batÅú´¦Öóͷ£¾ç±¾Îļþ¡£¡£¡£¡£¸ÃbatÎļþÓÃÓÚÔËÐС°chromgoogle.exe¡±¿ÉÖ´ÐÐÎļþ¼°×ÔÉíɾ³ý¡£¡£¡£¡£ÏêϸÄÚÈÝÈçͼ4-35Ëùʾ¡£¡£¡£¡£

ͼ4-35 ¾ç±¾ÎļþÄÚÈÝ
×îºó£¬£¬£¬£¬£¬Ä¾Âí³ÌÐòͨ¹ýÌáÉýÄ¿½ñÀú³ÌȨÏÞ¼°ÉèÖÃÏß³ÌʼÖÕ´¦ÓÚÖ´ÐÐ״̬·½·¨£¬£¬£¬£¬£¬À´ÊµÏÖÊØ»¤Àú³Ì¡£¡£¡£¡£

ͼ4-36 Àú³ÌÊØ»¤ÊµÏÖ´úÂë
£¨4£©ÉÏÏß»úÖÆ
ÔÚ×°ÖûúÖÆÉèÖÃÍê³Éºó£¬£¬£¬£¬£¬Ä¾Âí³ÌÐòÔòͨ¹ýÉèÖÃÐÅÏ¢ÖеÄIPºÍ¶Ë¿ÚÓë¿ØÖÆ¶ËЧÀÍÆ÷½¨ÉèSSLÐÒéÅþÁ¬¡£¡£¡£¡£´Ëʱ¸ÃľÂí»áÍøÂçÊÜѬȾÖ÷»úµÄϵͳÐÅÏ¢£¬£¬£¬£¬£¬²¢°ÑÕâЩÐÅϢѹËõºó×÷ΪÉÏÏß°ü·¢Ë͵½C&CЧÀÍÆ÷¡£¡£¡£¡£ÉÏÏß°üµÄÄÚÈݰüÀ¨Ö÷»ú×°±¸µÄÓû§Ãû¡¢ÏµÍ³°æ±¾ºÅ¡¢ÖÎÀíÔ±Õ˺źÍľÂí³ÌÐòÄ¿½ñÖ´Ðз¾¶¡¢°æ±¾ºÅ¡¢×°ÖÃʱ¼äµÈÏà¹ØÐÅÏ¢¡£¡£¡£¡£Í¨¹ý¶ÔľÂí³ÌÐòµÄÆÊÎö£¬£¬£¬£¬£¬ÎÒÃÇ·¢Ã÷ÉÏÏß°üµÄ³¤¶ÈÊDz»Àο¿µÄ¡£¡£¡£¡£¿Ê±K66ADLabÑо¿Ô±ÔÚ¶ÔÉÏÏß°üÃûÌÃ×öÆÊÎö¡¢ÌáÈ¡ºó£¬£¬£¬£¬£¬ÕûÀí¹éÄɳöľÂí³ÌÐòÉÏÏßÊý¾Ý°üÃûÌúÍÉÏÏßÊý¾Ý°üÄÚÈÝÃûÌᣡ£¡£¡£ÏêϸÈç±í4-1ºÍͼ4-37£¨ÆäÖС°ÂÌÉ«ºá¸ñ¡±×÷Ϊһ×éÊý¾ÝµÄÖ§½âÏߣ©Ëùʾ¡£¡£¡£¡£
Êý¾Ý¾Þϸ | ÊýÌý˵Ã÷ | Êý¾ÝÄÚÈÝ |
0x01 | ×Ó°üÊýÄ¿ £¨ÒÔ×éΪµ¥Î»£© | 0x8D£¨HEXÖµÀο¿£© |
0x01 | Ãû³Æ³¤¶È | 0xA6£¨HEXÖµÀο¿£© |
0x06 | Ãû³Æ | ¡°Packet¡±£¨×Ö·û´®ÖµÀο¿£© |
0x01 | °üÃû³¤¶È | 0xAA£¨HEXÖµÀο¿£© |
0x0A | ÉÏÏß°üÃû | ¡°ClientInfo¡±£¨×Ö·û´®ÖµÀο¿£© |
0x01 | Ãû³Æ³¤¶È | 0xA4£¨HEXÖµÀο¿£© |
0x04 | Ãû³Æ | ¡°HWID¡±£¨×Ö·û´®ÖµÀο¿£© |
²»Àο¿ | ±êʶÂ볤¶È | ²»Àο¿£¨Èç0xB4£© |
²»Àο¿ | Ψһ»úе±êʶÂë | ²»Àο¿£¨Èç¡°F40DD340EC6FDDB01847140¡±£© |
0x01 | Ãû³Æ³¤¶È | 0xA4£¨HEXÖµÀο¿£© |
0x04 | Ãû³Æ | ¡°User¡±£¨×Ö·û´®ÖµÀο¿£© |
²»Àο¿ | Óû§Ãû³¤¶È | ²»Àο¿£¨Èç0xAA£© |
²»Àο¿ | Óû§Ãû | ²»Àο¿£¨Èç¡°xxx¡±£© |
0x01 | Ãû³Æ³¤¶È | 0xA4£¨HEXÖµÀο¿£© |
0x04 | Ãû³Æ | ¡°Path¡±£¨×Ö·û´®ÖµÀο¿£© |
²»Àο¿ | ·¾¶³¤¶È | ²»Àο¿ |
²»Àο¿ | ¶ñÒâ´úÂëÄ¿½ñÖ´Ðз¾¶ | ²»Àο¿ |
0x01 | Ãû³Æ³¤¶È | 0xA7£¨HEXÖµÀο¿£© |
0x07 | Ãû³Æ | ¡°Version¡±£¨×Ö·û´®ÖµÀο¿£© |
²»Àο¿ | °æ±¾ºÅ³¤¶È | ²»Àο¿£¨Èç0xA7£© |
²»Àο¿ | ¶ñÒâ´úÂë°æ±¾ºÅ | ²»Àο¿ |
0x01 | Ãû³Æ³¤¶È | 0xA5£¨HEXÖµÀο¿£© |
0x05 | Ãû³Æ | ¡°Admin¡±£¨×Ö·û´®ÖµÀο¿£© |
²»Àο¿ | ÖÎÀíÔ±Õ˺ÅÃû³¤¶È | ²»Àο¿£¨Èç0xA5£© |
²»Àο¿ | ÖÎÀíÔ±Õ˺ÅÃû | ²»Àο¿£¨Èç¡°Admin¡±£© |
0x01 | Ãû³Æ³¤¶È | 0xAB£¨HEXÖµÀο¿£© |
0x0B | Ãû³Æ | ¡°Performance¡±£¨×Ö·û´®ÖµÀο¿£© |
²»Àο¿ | ´°¿ÚÐÅÏ¢³¤¶È | ²»Àο¿ |
²»Àο¿ | Óû§Ç°Ì¨´°¿ÚÐÅÏ¢ | ²»Àο¿ |
0x01 | Ãû³Æ³¤¶È | 0xA8£¨HEXÖµÀο¿£© |
0x08 | Ãû³Æ | ¡°Pastebin¡±£¨×Ö·û´®ÖµÀο¿£© |
²»Àο¿ | PastebinÖµ³¤¶È | ²»Àο¿£¨0xA4£© |
²»Àο¿ | ÉèÖÃÖÐPastebinµÄÖµ | ²»Àο¿£¨Èç¡°null¡±£© |
0x01 | Ãû³Æ³¤¶È | 0xA9£¨HEXÖµÀο¿£© |
0x09 | Ãû³Æ | ¡°Antivirus¡±£¨×Ö·û´®ÖµÀο¿£© |
²»Àο¿ | ÐÅÏ¢³¤¶È | ²»Àο¿ |
²»Àο¿ | ɱ¶¾Èí¼þÐÅÏ¢ | ²»Àο¿£¨Èç¡°N/A¡±£© |
0x01 | Ãû³Æ³¤¶È | 0xA9£¨HEXÖµÀο¿£© |
0x09 | Ãû³Æ | ¡°Install¡±£¨×Ö·û´®ÖµÀο¿£© |
²»Àο¿ | ÐÅÏ¢³¤¶È | ²»Àο¿£¨Èç0xB1£© |
²»Àο¿ | ¶ñÒâ´úÂë×°ÖÃʱ¼äÐÅÏ¢ | ²»Àο¿ |
0x01 | Ãû³Æ³¤¶È | 0xA4£¨HEXÖµÀο¿£© |
0x04 | Ãû³Æ | ¡°Pong¡±£¨×Ö·û´®ÖµÀο¿£© |
0x01 | Ãû³Æ³¤¶È | 0xA5£¨HEXÖµÀο¿£© |
0x05 | Ãû³Æ | ¡°Group¡±£¨×Ö·û´®ÖµÀο¿£© |
²»Àο¿ | GroupÖµ³¤¶È | ²»Àο¿£¨Èç0xA7£© |
²»Àο¿ | ÉèÖÃÖÐGroupµÄÖµ | ²»Àο¿£¨Èç¡°Default¡±£© |

ͼ4-37 ÉÏÏßÊý¾Ý°üÄÚÈÝÃûÌÃ
°ì·¨1
ÆäÊ×ÏÈ»á¶ÔÉèÖÃÐÅÏ¢ÖС°Pastebin¡±µÄÖµ×öÅжϣ¬£¬£¬£¬£¬ÈôÊDz»ÎªNULL£¬£¬£¬£¬£¬ÔòʹÓÃwebClient.DownloadStringÒªÁì»ñȡЧÀͶ˵ÄÉÏÏßÓòÃû/IPºÍ¶Ë¿ÚºÅ£¨´Ó¡°Pastebin¡±ÉÏÌáÈ¡£¡£¡£¡£©¡£¡£¡£¡£²¿·Ö´úÂëÈçͼ4-38Ëùʾ¡£¡£¡£¡£

ͼ4-38 ´Ó¡°Pastebin¡±ÉÏÌáÈ¡ÉÏÏßÓòÃûºÍ¶Ë¿ÚºÅ
ÈôÊÇΪNULL£¬£¬£¬£¬£¬ÔòÖ±½Ó´ÓÉèÖÃÐÅÏ¢ÖÐÌáÈ¡³ö¶ÔÓ¦µÄÉÏÏßÓòÃû/IPºÍ¶Ë¿ÚºÅ£¨ÒÔ¶ººÅ×÷ΪÍÑÀë·û£©£¬£¬£¬£¬£¬ÕâÅú×¢¸ÃľÂí³ÌÐòÊǾßÓÐÉèÖöà¸öC2µÄ¹¦Ð§£¬£¬£¬£¬£¬¹¥»÷ÕßÄܹ»ÎÞаµØÌí¼Ó¶à¸ö±¸ÓÃC2£¬£¬£¬£¬£¬×ÝÈ»ÆäÖÐÒ»²¿·Ö±»×è¶Ï£¬£¬£¬£¬£¬Ò²Äܹ»ÖØ»ñ¿ØÖÆÈ¨¡£¡£¡£¡£Ïêϸ´úÂëÈçͼ4-39Ëùʾ¡£¡£¡£¡£

ͼ4-39 ´ÓÉèÖÃÐÅÏ¢ÖÐÌáÈ¡ÉÏÏßÓòÃûºÍ¶Ë¿ÚºÅ
°ì·¨2
ľÂí³ÌÐòÔÚÓë¿ØÖÆ¶ËÅþÁ¬Àֳɺ󣬣¬£¬£¬£¬±ã×îÏÈŲÓÃ×Ô½ç˵ÀàÒªÁìIdSender.SendInfoÒªÁ죬£¬£¬£¬£¬ÍøÂçÊÜѬȾÖ÷»úºÍľÂí×ÔÉí°æ±¾µÈÏà¹ØÐÅÏ¢£¬£¬£¬£¬£¬ÕâЩÐÅÏ¢»á±»Öð¸öµÄÖü±£´æMsgPackÀàÖС£¡£¡£¡£»£»£»£»£»£»ñȡװ±¸ÐÅÏ¢´úÂëÈçͼ4-40Ëùʾ¡£¡£¡£¡£

ͼ4-40 »ñȡװ±¸ÐÅÏ¢
°ì·¨3
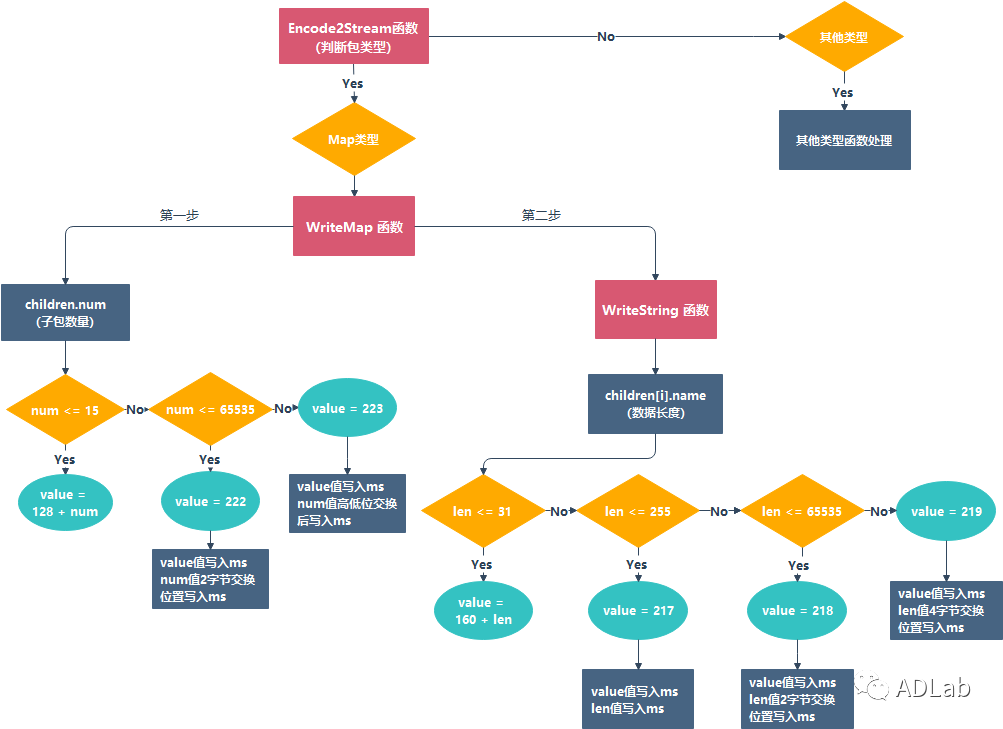
ÔÚ´ËÖ®ºó£¬£¬£¬£¬£¬Ä¾Âí³ÌÐòŲÓÃmsgPack.Encode2Bytesº¯Êý¶ÔÉÏÏß°üÊý¾Ý¾ÙÐзâ°ü¡£¡£¡£¡£¸Ãº¯ÊýÊ×ÏÈ»áÖ´ÐÐthis.Encode2StreamÒªÁ죬£¬£¬£¬£¬Í¨¹ýµ÷ÊÔÆÊÎöµÃÖª£¬£¬£¬£¬£¬ÓÉÓÚ¸ÃľÂíÊÇʹÓÃmapÀàÐÍÀ´´æ´¢ÉÏÏßÊý¾Ý£¬£¬£¬£¬£¬ÄÇô´Ë´¦±ã»áŲÓÃthis.WriteMapÒªÁìÀ´²Ù×÷ÉÏÏß°ü¡£¡£¡£¡£

ͼ4-41 ŲÓÃthis.WriteMapÒªÁì

ͼ4-42 Êý¾Ý°ü·â°üÁ÷³Ìͼ
ÎÒÃÇͨ¹ý¶Ô·â°üº¯ÊýµÄ½»Ö¯ÒýÓþÙÐÐÏêϸÆÊÎöºó£¬£¬£¬£¬£¬µÃ³ö¸ÃľÂí³ÌÐòµÄÉÏÏß°ü£¨ÒÔ¼°ºóÐøµÄÐÄÌø°üºÍ¿ØÖÆÖ¸Áî°ü£©¾ù½ÓÄÉ´Ë·½·¨¾ÙÐд¦Öóͷ£¡£¡£¡£¡£ÐèÒªÌØÊâ×¢ÖØµÄÊÇ£¬£¬£¬£¬£¬´ú±íÆä×Ó°üµÄÊýĿֵ£¨value£©¡¢Ãû³ÆºÍÊý¾ÝµÄ³¤¶ÈÖµ£¨value£©£¬£¬£¬£¬£¬ÏÖʵÉ϶¼ÊÇÏȶÔÕâЩÊý¾ÝµÄÕæÊµÖµ£¨numºÍlen£©×öÅжϣ¬£¬£¬£¬£¬ÔÙ½«ÕæÊµÖµÓë¶ÔÓ¦µÄÀο¿ÖµÏà¼Ó£¬£¬£¬£¬£¬×îºóµÃ³övalueÖµ¡£¡£¡£¡£·¢ËͰüÃûÌÃÈç±í4-2Ëùʾ£¨¿ÉÁ¬ÏµÍ¼4-37Ã÷È·£©¡£¡£¡£¡£
×Ó°üÊýÄ¿ £¨/×飩 | ³¤¶È £¨×Ó°ü1name£© | Êý¾Ý £¨×Ó°ü1name£© | ³¤¶È £¨×Ó°ü1data£© | Êý¾Ý £¨×Ó°ü1data£© | ×Ó°ü2 ¡ |
num | name_value | string_name | data_value | string_data | ¡¡ |
±í4-2 Êý¾Ý°üÃûÌÃ
°ì·¨4
ÔÚ·â°üÍê±Ïºó£¬£¬£¬£¬£¬Ä¾Âí³ÌÐòʹÓÃGZipStreamÀàµÄÒªÁì¶ÔÉÏÏß°ü¾ÙÐÐѹËõ´¦Öóͷ£¡£¡£¡£¡£´úÂëÈçͼ4-43Ëùʾ¡£¡£¡£¡£

ͼ4-43 Êý¾Ý°üѹËõ´¦Öóͷ£
°ì·¨5
×îºó£¬£¬£¬£¬£¬¸ÃľÂí»á½«Êý¾Ý°ü°ü³¤ºÍÊý¾Ý°ü£¨»ñÈ¡µÄÐÅÏ¢£©·ÖÁ½¸ö°üÒÀ´Î·¢Ë͸ø¿ØÖƶËÉêÇëÉÏÏß¡£¡£¡£¡£

ͼ4-44 ·¢ËÍÊý¾Ý°ü
£¨5£©ÐÄÌø»úÖÆ
ľÂí³ÌÐòͨ¹ýʹÓÃTimerÀàʵÏÖÁË×ÔÉíµÄÐÄÌø»úÖÆ¡£¡£¡£¡£ÆäÖ÷Òª¹¦Ð§ÊÇÿ10µ½15ÃëÏò¿ØÖƶ˷¢ËÍÐÄÌø°ü£¬£¬£¬£¬£¬ÐÄÌø°üÄÚÈݰüÀ¨°üÃûºÍ±»Ñ¬È¾Ö÷»úϵͳÓû§Ç°Ì¨´°¿ÚÐÅÏ¢¡£¡£¡£¡£

ͼ4-45 ·¢ËÍÐÄÌø°ü
£¨6£©Ô¶³Ì¿ØÖÆ
ÔÚÕë¶ÔľÂí³ÌÐò´¦Öóͷ£¿ØÖÆÏÂÁ·Ö¾ÙÐÐÏêϸÆÊÎöʱ£¬£¬£¬£¬£¬ÎÒÃÇ·¢Ã÷ÔÚ±»¿Ø¶ËľÂíµÄ¶ñÒâ´úÂëÖУ¬£¬£¬£¬£¬²¢Î´°üÀ¨ÈκÎÔ¶³ÌÖ¸ÁîµÄÏêϸʵÏÖ¹¦Ð§´úÂë¡£¡£¡£¡£ÓÚÊÇÎÒÃÇÕë¶Ô¿ØÖƶ˺ͱ»¿Ø¶Ë×ö½øÒ»²½µÄµ÷ÊÔºÍÊÓ²ìºó£¬£¬£¬£¬£¬·¢Ã÷ËùÓиúÔ¶³Ì²Ù×÷Ïà¹ØµÄ¹¦Ð§´úÂ룬£¬£¬£¬£¬¶¼ÊÇÆ¾Ö¤Æä¹¦Ð§¾ÙÐйéÀàÇÒ±»·â×°ÔÚ²î±ðµÄDLLÄ£¿£¿£¿éÖС£¡£¡£¡£µ±¿ØÖƶËÔÚÖ´ÐÐÔ¶³Ì²Ù×÷ʱ£¬£¬£¬£¬£¬ÔòÊ×ÏÈÓë±»¿Ø¶Ë·¢ËÍÌØ¶¨µÄÊý¾Ý°ü¾ÙÐн»»¥£¬£¬£¬£¬£¬½Ó×ÅÔÙ½«Ñ¹ËõºóµÄ¹¦Ð§Ä£¿£¿£¿é¸½¼Óµ½Êý¾Ý°üÖз¢Ë͸ø±»¿Ø¶Ë£¬£¬£¬£¬£¬Óɱ»¿Ø¶ËÒÔ²»Â䵨ÐÎʽÔÚÄÚ´æÖмÓÔØÖ´ÐУ¬£¬£¬£¬£¬À´Íê³É¿ØÖƶËÖ¸¶¨µÄ¿ØÖÆÏÂÁî¡£¡£¡£¡£Í¨¹ý½ÓÄÉ¡°propelling in use£¬£¬£¬£¬£¬destory after use¡±µÄÊÂÇéģʽ£¬£¬£¬£¬£¬¹¥»÷Õ߼ȿÉÒÔÎÞаµØµ÷½âľÂí³ÌÐòµÄÉèÖÃÐÅÏ¢£¬£¬£¬£¬£¬ÓÖÄܽÏÓÐÓõرÜÃâȡ֤ÆÊÎöÖ°Ô±»ñÈ¡Æä½¹µã¹¥»÷Ä£¿£¿£¿é£¬£¬£¬£¬£¬ÇÒÔÚÒ»¶¨Ë®Æ½ÉϵִïÃâɱºÍÈÆ¹ýÇå¾²»úÖÆµÄЧ¹û¡£¡£¡£¡£Í¼4-46ÊÇľÂí³ÌÐòÔÚÖ´ÐпØÖÆÏÂÁîʱ£¨ÒÔ¡°Ô¶³Ì¿ØÖÆ×ÀÃæ¡±Ö¸ÁîΪÀý£©£¬£¬£¬£¬£¬Á½Í·Ö®¼äµÄÏêϸ²Ù×÷Á÷³Ìͼ¡£¡£¡£¡£

ͼ4-46 Ô¶³Ì²Ù×÷½»»¥Á÷³Ìͼ
¸ÃÔ¶¿ØÄ¾Âí³ÌÐò×ܹ²ÓÐÊ®¼¸¸ö¿ÉÖ´Ðн¹µã¹¦Ð§Ä£¿£¿£¿é£¬£¬£¬£¬£¬ÆäÖаüÀ¨Ô¶³Ì×ÀÃæ¼à¿Ø¡¢Webcam¼à¿Ø¡¢¼üÅ̼ͼ¡¢Îļþ²éÕÒ¡¢Ô¶³Ìshell¡¢Bots KillerÒÔ¼°DDos¹¥»÷µÈ¹¦Ð§¡£¡£¡£¡£±í4-3ÁгöÁËËùÓÐÄ£¿£¿£¿éµÄÃû³ÆÒÔ¼°ÆäËù¶ÔÓ¦µÄ¹¦Ð§¡£¡£¡£¡£
Ä£¿£¿£¿éÃû³Æ | Ä£¿£¿£¿é¹¦Ð§ |
Chat.dll | Chat |
Extra.dll | Visit Website /Send MessageBox /Get Admin Privileges / Disable Windows Defender /Set Wallpaper |
FileManager.dll | File Manager |
FileSearcher.dll | File Searcher |
LimeLogger.dll | Keylogger |
Miscellaneous.dll | BotsKill /USB Spread /Seed Torrent /Remote Shell /DOS Attack /Execute.NET Code |
Options.dll | Report Window |
ProcessManager.dll | Process Manager |
Recovery.dll | Password Recovery |
RemoteCamera.dll | Webcam |
RemoteDesktop.dll | Remote Desktop |
SendFile.dll | Send File To Disk |
SendMemory.dll | Send File To Memory |
±í4-3 ½¹µãÄ£¿£¿£¿é¹¦Ð§ÆÊÎö
±í4-4Ϊ²¿·Ö¹¥»÷Ö¸ÁîÊý¾Ý°üµÄÄÚÈÝ¡£¡£¡£¡£ÆäÖлÆÉ«±ê×¢²¿·ÖΪ£ºµ±¿ØÖƶËÒªÖ´ÐÐÔ¶³Ì¿ØÖƲÙ×÷ʱ£¬£¬£¬£¬£¬ÆäÓë±»¿Ø¶Ë½»»¥µÄͨÓÃÊý¾Ý°üÃûÌ㨳ý¡°string_SHA256¡±ºÍ¡°Ñ¹ËõºóµÄ¶þ½øÖÆÊý¾Ý¡±ÒÔÍ⣬£¬£¬£¬£¬ÆäËûÄÚÈݶ¼Ïàͬ£©£¬£¬£¬£¬£¬ÆäÓà¶¼ÊÇÆäËûÏà¹Ø²Ù×÷µÄÐÅÏ¢Ö¸Áî¡£¡£¡£¡£
Êý¾ÝÄÚÈÝ | ÊýÌý˵Ã÷ |
¡°Packet¡±¡°plugin¡± ¡°DLL¡±¡°string_SHR256¡±£¨ÓÉC&CЧÀÍÆ÷Ìᳫ£© ------------------------------------------------------ ¡°Packet¡±¡°SendPlugin¡± ¡°DLL¡±¡°string_SHR256¡±£¨ÓÉRATÌᳫ£© ------------------------------------------------------ ¡°Packet¡±¡°plugin¡± ¡°DLL¡±¡°Ñ¹ËõºóµÄ¶þ½øÖÆÊý¾Ý¡± ¡°Hash¡±¡°string_SHR256¡± £¨ÓÉC&CЧÀÍÆ÷Ìᳫ£© | ¶¯Ì¬»Ø´«ÖÖÖÖ¿ØÖÆÖ¸ÁЧģ¿£¿£¿éÊý¾Ý°ü¡£¡£¡£¡£ |
¡°Packet¡±¡°dos¡± ¡°Option¡±¡°postStart¡± ¡°Host¡±¡°string_host¡± ¡°Port¡±¡°string_port¡± ¡°Timeout¡±¡°string_timeout¡± | DDos¹¥»÷Ïà¹ØÉèÖÃÐÅÏ¢ |
¡°Packet¡±¡°fileManager¡± ¡°Command¡±¡°getPath¡± ¡°Path¡±¡°string_path¡± ------------------------------------------------------ ¡°Packet¡±¡°fileManager¡± ¡°Command¡±¡°getDriver¡± | Ô¶³ÌÎļþÖÎÀíÏà¹Ø²Ù×÷ÐÅÏ¢ |
¡°Packet¡±¡°keylogger¡± ¡°isON¡±¡°false¡± | ¼üÅ̼ͼÏà¹Ø²Ù×÷ÐÅÏ¢ |
¡°Packet¡±¡°processManager¡± ¡°Option¡±¡°Kill¡± ¡°ID¡±¡°string_id¡± ------------------------------------------------------ ¡°Packet¡±¡°processManager¡± ¡°Option¡±¡°List¡± | Àú³ÌÖÎÀíÏà¹Ø²Ù×÷ÐÅÏ¢ |
¡°Packet¡±¡°ShellWriteInput¡± ¡°WriteInput¡±¡°string_txt¡± ------------------------------------------------------ ¡°Packet¡±¡°ShellWriteInput¡± ¡°WriteInput¡±¡°exit¡± | Ô¶³ÌShellÖ´ÐÐÏà¹Ø²Ù×÷ÐÅÏ¢ |
±í4-4 ¹¥»÷Ö¸ÁîÊý¾Ý°üÆÊÎö
̫ͨ¹ýÎö¿ÉÒÔ¿´³ö£¬£¬£¬£¬£¬¡°APT-C-36ϹÑÛÓ¥¡±×éÖ¯Ö÷Òª½ÓÄɵÄÊÖ·¨ÊÇÍøÂç´¹ÂÚ¹¥»÷£¬£¬£¬£¬£¬¼´ÒÔʹÓôøÓÐÉ繤αװµÄÓʼþ£¨·Âð¹ú¼ÒÕþ¸®²¿·Ö£©×÷Ϊ¹¥»÷Èë¿Ú£¬£¬£¬£¬£¬Ê¹ÓõͲéɱÂʵÄÓʼþ¸½¼þ£¨ÓÃÓÚÈÆ¹ýÓÊÏäÍø¹Ø£©ÏòÄ¿µÄÖ÷»úͶ·ÅºóÃųÌÐò¡£¡£¡£¡£ÔÚÇÖÈëÖ÷»ú×°±¸ºó£¬£¬£¬£¬£¬ÔÙͨ¹ý¶à²ãǶÌ×¼ÓÔØ¡¢ÐéÄâ»úɳÏä¼ì²â¼°¹¦Ð§Ä£¿£¿£¿é¶¯Ì¬ÍÆË͵ÈÊÖÒÕÊֶΣ¬£¬£¬£¬£¬µÖ´ïÔÚÄ¿µÄÖ÷»úÉϺã¾ÃDZÔÚ¶ø²»±»·¢Ã÷µÄЧ¹û¡£¡£¡£¡£Í¬Ê±£¬£¬£¬£¬£¬Á¬Ïµ¶Ô¸Ã×éÖ¯ÀúÊ·¹¥»÷ÎäÆ÷µÄÉîÈëÑо¿ÎÒÃÇ·¢Ã÷£¬£¬£¬£¬£¬ÎªÁËÓ¦¶Ôһֱǰ½øµÄÇå¾²·ÀÓùºÍ¼ì²â£¬£¬£¬£¬£¬¸ÃºÚ¿Í×é֯ˢÐÂÁËÆä¹¥»÷Õ½ÂÔ£¬£¬£¬£¬£¬ËùʹÓõĺóÃÅľÂí¹¤¾ß¸üÖØ´ó¡¢¶Ô¿¹ÐÔ¸üÇ¿£¬£¬£¬£¬£¬ÕâÅú×¢¸Ã×éÖ¯ÔÚÒ»Á¬µØ¸üеü´ú¶ñÒâ´úÂëµÄ¹¦Ð§ºÍÐÎ̬£¬£¬£¬£¬£¬²¢·ºÆð³ö¹¦Ð§Ä£¿£¿£¿é»¯µÄÇ÷ÊÆ¡£¡£¡£¡£
¼øÓڸúڿÍ×éÖ¯ºã¾Ãͨ¹ý´¹ÂÚÓʼþÒÔ¼°OfficeVBAºê¾ÙÐй¥»÷µÄϰÓÃÊֶΣ¬£¬£¬£¬£¬ÎÒÃǽ¨ÒéÏà¹ØÓû§²»ÒªËæÒâ·¿ªºÍÏÂÔØÎ´ÖªÈªÔ´µÄÓʼþ¸½¼þ¼°Á´½Ó£¬£¬£¬£¬£¬×öºÃÓʼþϵͳµÄ·À»¤£¬£¬£¬£¬£¬ÈôÓÐÐèÒª¿Éͨ¹ý·¿ªOfficeÎĵµÖеģºÎļþ-Ñ¡Ïî-ÐÅÈÎÖÐÐÄ-ÐÅÈÎÖÐÐÄÉèÖÃ-ºêÉèÖ㬣¬£¬£¬£¬À´½ûÓÃÒ»Çкê´úÂëÖ´ÐС£¡£¡£¡£Ò»µ©ÏµÍ³»òЧÀÍÆ÷·ºÆðÒì³£ÐÐΪ£¬£¬£¬£¬£¬ÊµÊ±±¨¸æ²¢ÇëרҵְԱ¾ÙÐÐÅŲ飬£¬£¬£¬£¬ÒÔÏû³ýÇå¾²Òþ»¼¡£¡£¡£¡£
IOC
SHAR¡¤1 |
612b7cd95eb317c2931d89acfb1c99506d799d26 |
ee42b8a4b53c8363828b9bc732045aa248e1d64a |
e9e0871d37d1765756175e8931eedadb3f210b9b |
e9e0871d37d1765756175e8931eedadb3f210b9b |
c277bb8d01cb3e9d18d5378c6f518f4faca508fb |
b586969a25aca22612ff59978d3a6062663baa86 |
79bf3730a7089b5c108bad883c1cc9a3779cb366 |
IP |
128.90.112.142 |
128.90.112.231 |
128.90.105.72 |
URL |
https://acortaurl.com/diangovocestadodecuentadeudaquotamp___P |
https://acortaurl.com/activarcedulaonlineregistraduriagovcoquotamp__ |
https://yip.su/2oTZk |
https://acortaurl.com/pdfproceso00910020190976543 |
https://acortaurl.com/diangovcodocumentos2019deudaalafecha0393948amp_ |
¿Ê±K66Æð¾¢·ÀÓùʵÑéÊÒ£¨ADLab£©
ADLab½¨ÉèÓÚ1999Ä꣬£¬£¬£¬£¬ÊÇÖйúÇå¾²ÐÐÒµ×îÔ罨ÉèµÄ¹¥·ÀÊÖÒÕÑо¿ÊµÑéÊÒÖ®Ò»£¬£¬£¬£¬£¬Î¢ÈíMAPPÍýÏë½¹µã³ÉÔ±£¬£¬£¬£¬£¬¡°ºÚȸ¹¥»÷¡±¿´·¨Ê×ÍÆÕß¡£¡£¡£¡£×èÖ¹ÏÖÔÚ£¬£¬£¬£¬£¬ADLabÒÑͨ¹ýCVEÀÛ¼ÆÐû²¼Çå¾²Îó²î½ü1100¸ö£¬£¬£¬£¬£¬Í¨¹ý CNVD/CNNVDÀÛ¼ÆÐû²¼Çå¾²Îó²î900Óà¸ö£¬£¬£¬£¬£¬Ò»Á¬¼á³Ö¹ú¼ÊÍøÂçÇå¾²ÁìÓòÒ»Á÷Ë®×¼¡£¡£¡£¡£ÊµÑéÊÒÑо¿Æ«Ïòº¸Ç²Ù×÷ϵͳÓëÓ¦ÓÃϵͳÇå¾²Ñо¿¡¢Òƶ¯ÖÇÄÜÖÕ¶ËÇå¾²Ñо¿¡¢ÎïÁªÍøÖÇÄÜ×°±¸Çå¾²Ñо¿¡¢WebÇå¾²Ñо¿¡¢¹¤¿ØÏµÍ³Çå¾²Ñо¿¡¢ÔÆÇå¾²Ñо¿¡£¡£¡£¡£Ñо¿Ð§¹ûÓ¦ÓÃÓÚ²úÆ·½¹µãÊÖÒÕÑо¿¡¢¹ú¼ÒÖØµã¿Æ¼¼ÏîÄ¿¹¥¹Ø¡¢×¨ÒµÇ徲ЧÀ͵ȡ£¡£¡£¡£



¾©¹«Íø°²±¸11010802024551ºÅ